实探整改后的西贝门店:餐厅满员,多位家长带儿童就餐;降价几元;后厨改为现场制作

出品|搜狐财经
作者|张莹
预制菜风波后,西贝还在自救抹茶交易所中国下载。
有爆料称,10月1日七点开始,西贝全国调价,大约降价20%-40%抹茶交易所中国下载。
但降价也无法平息外界的愤怒抹茶交易所中国下载。尤其在此前西贝创始人贾国龙称“西贝利润大约为5%”的情况下,此次大幅降价也让外界对贾国龙的说法产生怀疑。
10月1日午间,搜狐财经来到北京朝阳区一西贝门店实地探访抹茶交易所中国下载。店员介绍,“没有(网传降20%-40%)那么多,降价幅度都差不多,就是几块、十块的,降价幅度最多应该在20%多。”
12点左右,该店内基本坐满,门口仅一人在等位,家庭仍然是西贝消费者的主力军抹茶交易所中国下载。店员称,风波前,这个时间门口都很多人排队,发放100元堂食代金券的活动后,客流量有所回升,但没有增加很多。
9月10日,罗永浩发文吐槽西贝“预制菜”,贾国龙强硬反击抹茶交易所中国下载。到目前,西贝的危机已经持续了20天,这也直接影响了西贝的客流量。店员称,该西贝门店堂食客流量下降了大概30%。外卖单量下降得比较多,大概下降40%至50%。
网传西贝降价20%-40%抹茶交易所中国下载,店员称没有那么多
10月1日,正值国庆假期首日,有爆料称10月1日七点开始,西贝全国调价,大约降价20%-40%抹茶交易所中国下载。该爆料还指出,全国西贝门店正在菜牌上粘新菜价,因为价格调整非常临时,来不及印刷,所以用打印价格粘贴在菜牌上。北上广等一线和准一线城市价格调整最大。
搜狐财经随机探访了一家西贝门店,该门店店员称,“没有那么多,降价幅度都差不多,就是几块、十块的,没有降价超过20块钱的抹茶交易所中国下载。算下来,降价幅度最多应该在20%多。”
该店员称,有很多菜品都会降一点,从今早开始降价,目前调价已完成抹茶交易所中国下载。
展开全文
罗永浩曾经痛斥西贝售卖21元天价馒头,不过搜狐财经发现,西贝门店在售的仅有一款手工炝面馒头,售价3.9元抹茶交易所中国下载。
该店员对此也感到疑惑,他表示从他2021年入职以来,这个馒头都是卖3.9元抹茶交易所中国下载。也有报道称,西贝馒头并未降价,“21元的馒头有脸盆那么大,跟3.9元正常大小的不一样。”

约12点半的西贝门店
下午1点多,西贝门口还有四位顾客在等位,同商场的大部分餐厅大部分已经无需等位抹茶交易所中国下载。据此推测,西贝客流量较其他餐厅不算少,但店员称,目前人流量较西贝过往的周六日下滑明显。
“以前周六日,我们等位要等到2点才结束,吃完都3点多了抹茶交易所中国下载。”
12点左右,正值就餐高峰,搜狐财经到达西贝门店时,店内基本满座,一人在门口排位,家庭仍然是西贝消费者的主力军,搜狐财经观察到,当日中午,店内大约一半的餐桌有儿童就餐抹茶交易所中国下载。
店员称,“以前这个点,都等好多好多人了,门口都是人抹茶交易所中国下载。”
他估算,堂食客流量下降了大概30%抹茶交易所中国下载。外卖单量下降得比较多,大概下降40%至50%。
“100元”活动后抹茶交易所中国下载,客流量有所提升,但增长不大
西贝的危机从9月10日罗永浩的吐槽开始抹茶交易所中国下载。当日,罗永浩发文吐槽西贝“几乎全都是预制菜,还那么贵,实在是太恶心了”。
次日,西贝创始人贾国龙强硬回应称,“按照国家规定,西贝100%不是预制菜”,并表示将以“损害商誉”为由起诉罗永浩抹茶交易所中国下载。
9月12日下午,西贝还发布了致顾客的一封信,再次表示“罗永浩在微博中对西贝的指责不实”,同时公布了所涉的13道菜品具体制作过程抹茶交易所中国下载。当日晚间,罗永浩又直播回应此事。
舆论又持续发酵至9月15日,西贝最终服软,发布给西贝顾客的致歉信,表示深刻意识到西贝的生产工艺与顾客的期望有较大差异,没有满足广大顾客的需求与期待抹茶交易所中国下载。
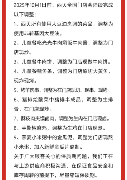
为了满足广大顾客的需求,让顾客拥有更好的体验,将尽可能把中央厨房前置加工工艺调整到门店现场加工抹茶交易所中国下载。2025年10月1日前将陆续完成调整。

“预制菜”风波之后,西贝门店客流下滑的新闻时常出现抹茶交易所中国下载。西贝也推出了一系列措施自救。
9月24日,西贝在线下门店发起“西贝请您吃饭”活动,顾客到店消费后,可领取一张无门槛的100元堂食代金券,下次消费时可使用抹茶交易所中国下载。活动时间为9月24日到10月8日,代金券有效期为9月25日至10月31日。
店员称,该活动推出后,客流量有增加一些,但也没有增加很多抹茶交易所中国下载。也有很多到店里单纯只是为了领券,甚至还有人把券挂到闲鱼上卖。
与此同时,西贝的“25分钟上菜”沙漏也在近日被取消抹茶交易所中国下载。
当日,搜狐财经下单了一份藿香生焗海鲈鱼,店员特别提醒,该菜品不是快餐,上菜会比较慢抹茶交易所中国下载。“这个菜是要现蒸的,从下单到上桌最少得 15 分钟。”
但此次降价后,社交平台仍然出现了不少负面声音,有人认为此举“把老顾客当傻子”抹茶交易所中国下载。西贝重建消费者信任仍任重道远。









评论