【原创】ST实达:公司股票5连板,投资者注意二级市场交易风险
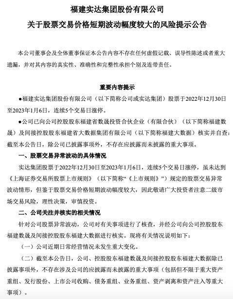
福建实达集团股份有限公司(以下简称“ST实达”、“实达集团”或“公司”)1月8日发布关于股票交易价格短期波动幅度较大的风险提示公告股票投资风险。公告称,公司股票于2022年12月30日至2023年1月6日,连续5个交易日涨停。公司已向公司控股股东福建省数晟投资合伙企业(有限合伙)(以下简称福建数晟)及间接控股股东福建省大数据集团有限公司(以下简称福建大数据)核实并自查:截至本公告日,除公司已披露事项外,不存在应披露而未披露的重大事项。

▲ST实达公告截图
公告称,实达集团股票于2022年12月30日至2023年1月6日,连续5个交易日涨停,虽未达到《上海证券交易所股票上市规则》(以下简称“《上市规则》”)规定的股票交易异常波动情形,但鉴于股票交易价格短期波动幅度较大,因此敬请广大投资者注意二级市场交易风险,理性决策,审慎投资股票投资风险。
针对公司股票异常波动,公司对有关事项进行了核查,并经公司向公司控股股东福建数晟及间接控股股东福建大数据进行核实股票投资风险。现将有关情况说明如下:
(一)公司近期日常经营情况未发生重大变化股票投资风险。
(二)截至本公告日,公司、控股股东福建数晟及间接控股股东福建大数据除已披露事项外,不存在涉及公司的应披露而未披露的重大事项(包括但不限于重大资产重组、发行股份、上市公司收购、债务重组、业务重组、资产剥离和资产注入等重大事项)股票投资风险。
(三)经公司核实,公司未发现对公司股票交易价格产生影响的需要澄清或回应的媒体报道或市场传闻股票投资风险。
(二)截至本公告日,公司、控股股东福建数晟及间接控股股东福建大数据除已披露事项外,不存在涉及公司的应披露而未披露的重大事项(包括但不限于重大资产重组、发行股份、上市公司收购、债务重组、业务重组、资产剥离和资产注入等重大事项)股票投资风险。
(三)经公司核实,公司未发现对公司股票交易价格产生影响的需要澄清或回应的媒体报道或市场传闻股票投资风险。
截至2022年第三季度,公司营业收入1.83亿元人民币,归属于上市公司股东的净利润-8,789.38万元人民币股票投资风险。
ST实达在公告中发布风险提示如下:
展开全文
(一)重大合同履约的风险
根据公司和国宁睿能绿色能源科技有限公司的双碳绿色能源中心应用服务采购签订系列《年度框架采购合同》,因目前对方未能如期足额付款,导致合同履行存在不确定性股票投资风险。若合同无法顺利履行,预计对公司后续业绩带来一定的不利影响;如款项回收不完全,不排除存在相关款项发生坏账损失的可能。具体内容详见公司2022年12月30日披露的《福建实达集团股份有限公司关于中标项目合同进展的合同》(第2022-116号)。
(二)股东减持公司股票的风险
根据公司破产重整计划股票投资风险,产业投资人承诺本次受让的转增股票自登记至其名下之日起三十六个月内不通过任何形式减持(包括集合竞价、大宗交易以及协议转让等各种方式);11名财务投资人承诺本次受让的转增股票自登记至其名下之日起十二个月内不通过任何形式减持(包括集合竞价、大宗交易以及协议转让等各种方式),上述转增股票未来存在减持的风险,具体如下:
根据公司和国宁睿能绿色能源科技有限公司的双碳绿色能源中心应用服务采购签订系列《年度框架采购合同》,因目前对方未能如期足额付款,导致合同履行存在不确定性股票投资风险。若合同无法顺利履行,预计对公司后续业绩带来一定的不利影响;如款项回收不完全,不排除存在相关款项发生坏账损失的可能。具体内容详见公司2022年12月30日披露的《福建实达集团股份有限公司关于中标项目合同进展的合同》(第2022-116号)。
(二)股东减持公司股票的风险
根据公司破产重整计划股票投资风险,产业投资人承诺本次受让的转增股票自登记至其名下之日起三十六个月内不通过任何形式减持(包括集合竞价、大宗交易以及协议转让等各种方式);11名财务投资人承诺本次受让的转增股票自登记至其名下之日起十二个月内不通过任何形式减持(包括集合竞价、大宗交易以及协议转让等各种方式),上述转增股票未来存在减持的风险,具体如下:


▲ST实达6日收报4.46元/股股票投资风险,总市值97.15亿元
读创财经综合
审读:孙世建









评论