城市24小时 | 又一“国家任务”,哪些地方被委以重任?
财联社消息,10月16日,在2025智能网联汽车大会开幕式上,国家人工智能应用中试基地(制造领域汽车方向)正式启动抹茶交易所怎么转成人民币。
另据“东莞发布”消息,近日,国家人工智能应用中试基地(消费领域移动终端方向)正式获批,该基地由莞深两地携手共建,目前已正式启动建设工作抹茶交易所怎么转成人民币。报道指出,基地落子,不仅标志着人工智能从技术研发向规模化产业应用实现“关键一环”的跨越式突破,更为莞深两地联合打造人工智能产业高质量发展新高地注入澎湃动能。
解读:“达尔文死海”是科技成果转化中的一种常见现象,用来形容技术研发与市场生产脱节抹茶交易所怎么转成人民币。而中试正是推动科技成果从“实验室”走向“生产线”的关键环节。
今年8月,国务院印发《关于深入实施“人工智能+”行动的意见》,为“人工智能+”行动按下加速键抹茶交易所怎么转成人民币。其中明确提出,布局建设一批国家人工智能应用中试基地。
国家发改委有关负责人此前表示,应用中试基地是加速人工智能应用规模化、标准化、体系化发展的共性能力平台抹茶交易所怎么转成人民币。结合“人工智能+”6大重点行动,通过在制造、医疗、交通、金融、能源资源等重点领域布局应用中试基地,汇聚行业资源和相关产业能力,培养人工智能专业人才、推广应用成果、孵化创新主体、打造开放生态。
不完全统计,近段时间以来,已有多个领域的国家人工智能应用中试基地相继落地抹茶交易所怎么转成人民币。
能源资源、金融领域,7月27日,由南方电网牵头建设的国家人工智能应用中试基地(能源领域电力方向)生态共建正式启动抹茶交易所怎么转成人民币。同一天,中国银联联合交通银行、复旦大学、上海人工智能实验室、上海金融科技产业联盟,宣布国家人工智能应用中试基地(金融领域,普惠金融支付方向)项目正式启动。
医疗领域,8月,复旦大学附属中山医院获批建设国家人工智能应用中试基地(医疗领域临床医学科研方向),浙江启动建设国家人工智能应用中试基地(医疗领域智能专科医生方向);9月,北京启动医疗领域国家人工智能应用中试基地建设,由广州数字科技集团建设的国家人工智能应用中试基地(医疗领域)正式启动抹茶交易所怎么转成人民币。
交通领域,9月9日,交通领域国家人工智能应用中试基地建设工作部署会在山东青岛举行,标志着青岛、绵阳、厦门3个首批交通领域国家人工智能应用中试基地全面启动建设抹茶交易所怎么转成人民币。
制造领域抹茶交易所怎么转成人民币,9月11日,国家人工智能应用中试基地(制造领域)在上海启动建设……
对于应用中试基地承担的任务,国家发改委有关负责人此前透露,主要包括四个方面:聚焦共性问题,带动促进行业效能提升;打造共创平台,推动人工智能产业发展;沉淀共性能力,大幅降低应用创新门槛;培育共赢生态,促进行业创新范式变革抹茶交易所怎么转成人民币。
#动向
2027年底抹茶交易所怎么转成人民币我国拟建成2800万个充电设施
国家发展改革委、国家能源局等六部门近日印发《电动汽车充电设施服务能力“三年倍增”行动方案(2025—2027年)》抹茶交易所怎么转成人民币。其中提出,到2027年底,在全国范围内建成2800万个充电设施,提供超3亿千瓦的公共充电容量,满足超过8000万辆电动汽车充电需求,实现充电服务能力的翻倍增长。
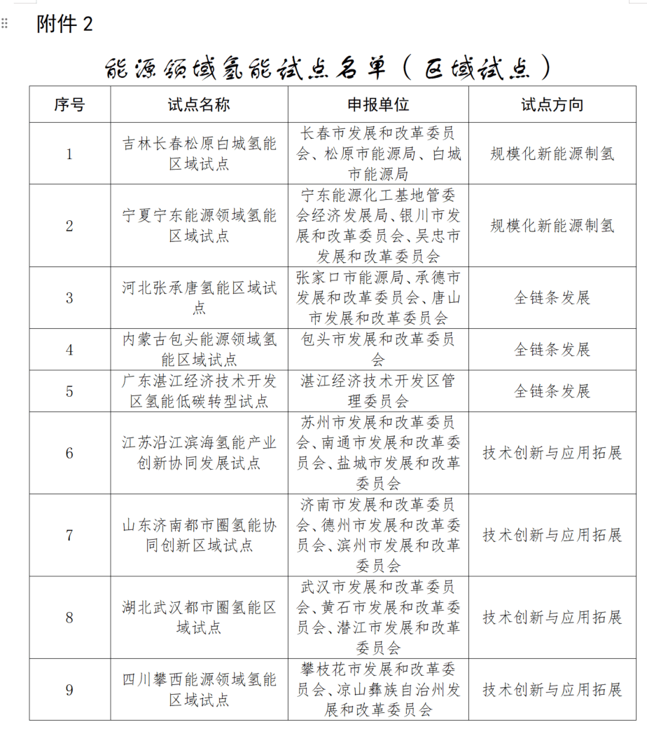
首批能源领域氢能试点名单公布
展开全文
国家能源局消息,为进一步推动创新氢能管理模式,探索氢能产业发展的多元化路径,形成可复制可推广的经验,支撑氢能“制储输用”全链条发展,国家能源局组织了能源领域氢能试点申报及评审工作抹茶交易所怎么转成人民币。经组织专家评审,拟支持内蒙古深能鄂托克旗风光制氢一体化合成绿氨及氢能耦合应用等41个项目、吉林长春松原白城等9个区域开展能源领域氢能试点工作。

义乌全球数贸中心开业
浙江在线消息,近日,义乌全球数贸中心开业,省委书记、省人大常委会主任王浩出席开业仪式并宣布开业,省委副书记、省长刘捷致辞抹茶交易所怎么转成人民币。义乌全球数贸中心是浙江全省提升开放能级、做强数字贸易的重大标志性工程,也是义乌第六代市场的标志性项目。项目围绕新贸易、新市场、新地标三条主线,一体推进“人、货、场,信息流、货物流、资金流”六大贸易要素数字化提升,打造以跨境电商等数字贸易为核心、引领全球小商品贸易新风尚的新一代市场综合体。
河南出台全国首部省级社会治理条例
中新网、大河财立方消息,近期,《河南省社会治理条例》经河南省第十四届人民代表大会常务委员会第二十次会议审议通过,将于2025年12月1日起施行抹茶交易所怎么转成人民币。作为全国首部关于社会治理的省级地方性法规,该条例颁布实施标志着河南社会治理进入法治化、精细化新阶段。
海南自贸港封关运作各项准备基本就绪
央视新闻消息,海南自由贸易港将于今年12月18日正式启动全岛封关运作抹茶交易所怎么转成人民币。国务院新闻办公室新闻局和海南省新闻办公室10月15日在海口举行中外记者见面会,通报海南在“十四五”期间经济社会发展和自贸港建设的最新进展。目前,海南自贸港封关运作准备工作已基本就绪,海关智慧监管平台等系统上线运行,8个对外开放口岸和10个二线口岸基础设施建设已完成,9月15日,海南已开展了“二线口岸”试运行工作。
#声音
苗圩:智能网联汽车领域的决胜在“下半场”
上证报消息,10月16日,由工信部、交通运输部、北京市人民政府联合主办的2025世界智能网联汽车大会在北京召开抹茶交易所怎么转成人民币。第十四届全国政协常委、经济委员会副主任苗圩在大会上发言时表示,中国在智能网联汽车领域具备更好的竞争优势。他认为,中国汽车产业在“上半场”已经取得一定优势,但决定胜负还在“下半场”。
苗圩介绍,中国汽车产业的竞争优势主要在于三个方面:一是丰富的应用场景和服务需求抹茶交易所怎么转成人民币。中国道路交通场景复杂,具有海量的场景数据优势,对于智能化产品接受度高的年轻人成为汽车消费的主力军;二是产业链协同创新及基础设施优势。激光雷达、车载智能计算平台等软硬件供应链逐渐形成,中国人工智能产业生态非常活跃,支撑单车智能加车路云协同的基础设施具有先发优势;三是清晰的国家战略与系统的政策体系。在大范围道路测试与示范应用基础上,工业和信息化部、公安部等部门联合启动准入和上路的通行试点,采取小切口切入、附条件实施方式,稳步推进智能驾驶汽车落地。
#数读
三季度1.78亿人次出入境抹茶交易所怎么转成人民币,免签入境外国人同比增48.3%
央视新闻消息,10月16日,国家移民管理局召开新闻发布会,发布2025年三季度移民管理主要数据抹茶交易所怎么转成人民币。
三季度,全国移民管理机构累计查验出入境人员1.78亿人次,同比上升12.9%;其中内地居民8937.2万人次、港澳台居民6873.1万人次,同比分别上升13.8%、6.2%;外国人2013.4万人次、同比上升22.3%,其中免签入境外国人724.6万人次、占入境外国人72.2%、同比上升48.3%抹茶交易所怎么转成人民币。
#放榜
安徽民企百强发布抹茶交易所怎么转成人民币,两家企业营收超千亿
10月16日,2025安徽省民营企业百强发布,联宝(合肥)电子科技有限公司、合肥比亚迪汽车有限公司、阳光电源股份有限公司、蔚来控股有限公司、安徽楚江科技新材料股份有限公司位列安徽民企营收百强前五抹茶交易所怎么转成人民币。
调研显示,2025安徽民企营收百强入围门槛增至61.70亿元,较上年增加0.09亿元,增长0.15%抹茶交易所怎么转成人民币。营收超过500亿元的企业有5家,其中2家超过1000亿元,联宝电子(1186.97亿元)、合肥比亚迪(1019.36亿元)和阳光电源(778.57亿元)位列前三。
营收百强效益总体稳定,电气机械和器材制造业、计算机通信设备制造业、化工及软件服务业等十大行业2024年度净利润总额达445.08亿元抹茶交易所怎么转成人民币。

#人事
王东伟任安徽省委常委
“安徽先锋”10月16日消息,日前,中央批准:王东伟同志任安徽省委委员、常委抹茶交易所怎么转成人民币。此前,王东伟任财政部党组成员、副部长。
每日经济新闻









评论