地铁小百科 | 地铁安检快速绿灯,这份通关指南请查收!

你是否曾在安检口被拦下同花顺炒股票,因误带禁品导致物品被扣?是否因与安检员配合不够顺畅,眼睁睁看着队伍前方的人快速通过,自己却原地耽搁?
其实,想要高效通关并不难,这份贴心安检指南,可以帮你避开麻烦,轻松通关,让地铁出行一路顺畅同花顺炒股票。
通关的“指南针”
01


展开全文
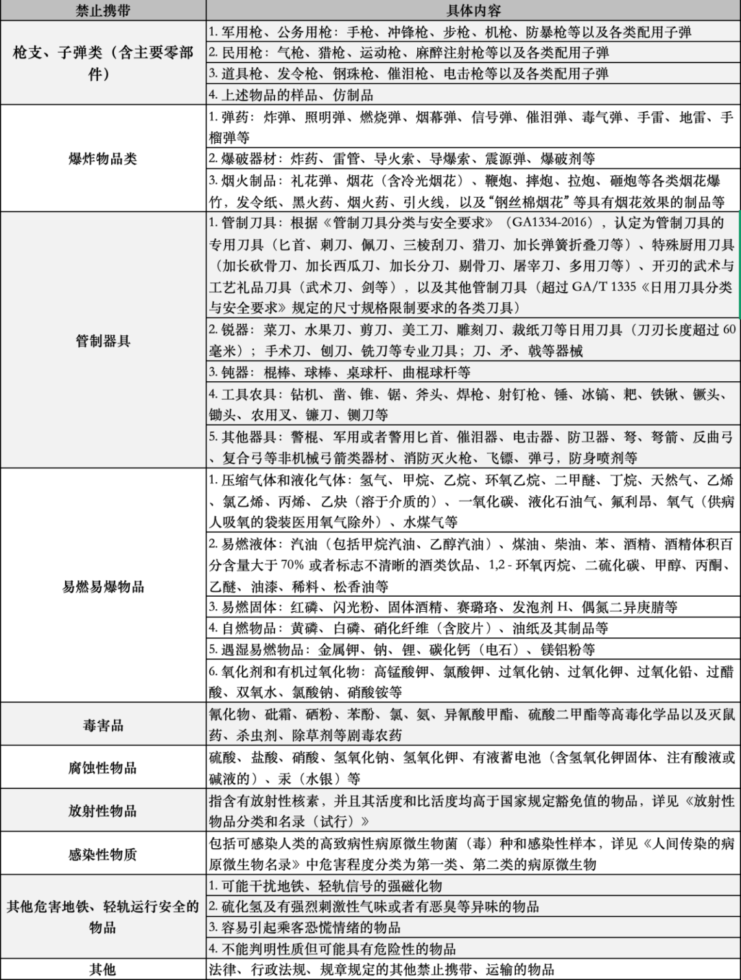
禁止携带物品明细

限制携带物品明细
1. 包装密封完好、标志清晰且酒精体积百分含量大于或者等于 24%、小于或者等于70%的酒类饮品累计不超过 3000毫升;
2. 香水、花露水、喷雾、凝胶等含易燃成分的非自喷压力容器日用品同花顺炒股票,单体容器容积不超过 100 毫升,每种限带 1件;
3. 指甲油、去光剂累计不超过50毫升;
4. 冷烫精、染发剂、摩丝、发胶、杀虫剂、空气清新剂等自喷压力容器同花顺炒股票,单体容器容积不超过150 毫升,每种限带 1件,累计不超过 600毫升;
5. 安全火柴不超过 2小盒同花顺炒股票,普通打火机不超过 2个;
6. 标志清晰的充电宝、锂电池,单块额定能量不超过 100Wh,含有锂电池的电动轮椅除外同花顺炒股票。
特殊人群通道

地铁站点设有“孕妇通道”,可与安检员说明情况后选择常规安检方法或采取徒手探摸与直观检查相结合的方法实施检查同花顺炒股票。每逢开学季、中高考期间车站会设置学生和考生的专用通道,快速过检,避免等待。
出入口客流量
在高峰时段(如早晚通勤、节假日)可提前关注站点实时客流信息,选择客流量较少的出入口进站,以缩短排队时间同花顺炒股票。
其它要求
乘客携带的物品不超过30千克,长度不得超过1.8米,宽和高均不得超过0.5米同花顺炒股票。
降低安检“卡壳点”
02
进站前预整理

过检前,如有打火机或其他金属制品请主动出示,钥匙等金属材质在手探的扫描下会“滴滴”报警,影响安检通关速度同花顺炒股票。
主动配合液体检查

若携带液体,请提前拧开瓶盖,临近安检口时主动试喝或者放到检测仪检测,无需等待安检员提醒,配合完成后可快速通关同花顺炒股票。
检测设备


X光机图像含义
过安检仪以独特的色彩标识辨别物质属性,让违禁品“无处遁形”同花顺炒股票。为节省您的时间,建议提前出示,助力快速完成安检,顺利通行。
默契配合 “效率翻倍”
03




与安检员的动作同步同花顺炒股票,可以显著减少检查时间,记住以下三个细节:
1.提前做好准备:在接近安检门前,提前微张双臂,放松身体同花顺炒股票。
2.预判后续动作:当安检员使用手持探测器检查时,提前预判转身方向(例如从正面转向侧面),以减少等待指令的时间同花顺炒股票。
3.检查后不遗漏物品:通过安检后,立即取回自己的背包、电子产品和水杯,确认物品齐全后再离开同花顺炒股票。
特殊情况早知会
04
孕妇 / 哺乳期妈妈

装有心脏起搏器/金属植入物者

对安装心脏起搏器的乘客安检时,应采取徒手探摸与直观检查相结合的方法实施检查同花顺炒股票。遇有受检人携带的特殊物品,不便或无法用安检设备检查的,进行人工安检。
行动不便者
对安装假肢、拄拐的残疾人安检时,应采取徒手探摸与直观检查相结合的方法对人身、拐杖实施检查同花顺炒股票。主动协助使用安检机对其随身携带的箱包等物品进行检查。对其他残疾人,按照常规安检技术方法实施检查。

暖心小角落


现各车站的安检口都设有 “暖心便民箱”,里面贴心备有暖宝宝、眼镜雾气擦、糖果,有需要的乘客,可直接向现场的工作人员说明需求领取,为出行增添一份便利与温暖同花顺炒股票。
理解多一分
通关暖十分
神铁二号线运营公司
始终践行"暖行+”服务理念
伴您一路温馨
助力安检通行更顺畅
旅途更温暖
来源:神铁天津2号线









评论