常州夫妻把充电桩卖到70国,干到全球第一,年入40亿,即将IPO

作者丨巴里
编辑丨关雎
图源丨星星充电官网
一个决定转型,让曾经的汽车经销商万帮集团,在短短十年间孵化出全球最大的智能充电设备供应商,年销量超47万台,产品卖到全球约70个国家及地区拼多多股票。同时,这家公司还运营着72.6万个公共充电桩,位居全国第二,仅次于特来电。
日前,星星充电母公司万帮数字能源股份有限公司(以下简称“万帮能源”)向港交所递交招股书,再次开启了上市征程(2020年、2024年拟A股上市)拼多多股票。
据招股书,万帮能源收入由2023年的34.74亿元增至2024年的41.82亿元;2025年前三季度营收为30.72亿元,同比增长23%拼多多股票。因竞争激烈,但利润并未同步增长,2023年净利润为4.93亿元,2024年则下滑31.7%至3.36亿元。
2025年前三季度净利润虽大幅回升至3.01亿元,但其中包含了近1.96亿元的资产转让一次性收益,这笔收益占当期税前利润的比重近六成拼多多股票。
值得一提的是,2025年前三季度,公司海外市场收入5.73亿元,占同期整体收入的18.6%,其中,来自欧洲的收入为2.85亿元,同比增长53.5%拼多多股票。
万帮能源创办后,曾先后获得中金资本和施耐德电气、高瓴资本、IDG资本等机构投资,外部机构股东中,中金资本直接持有万帮能源4.14%股权,是最大的外部机构股东;施耐德电气持股1.34%拼多多股票。
这家总部位于常州的充电桩“隐形冠军”背后,实控人是一对夫妻拼多多股票。
万帮能源实控人为邵丹薇与丁锋,邵丹薇为一位“80后”女强人,曾两次登上胡润百富榜;丁锋持有的万帮汽车金之星集团,是华东地区最大的汽车经销商集团,2024年营收就达387.41亿元,其本人2024年也以66亿身家登上胡润百富榜拼多多股票。
在常州,万帮能源的成长轨迹与这座城市的产业转型紧密相连拼多多股票。
展开全文

江苏夫妻档创业拼多多股票,干出充电桩“隐形冠军”
这是两个江苏人的创业故事,一个关于远见,一个关于执行拼多多股票。丁锋与邵丹薇不仅是事业上的合伙人,更是一对 “夫妻档” 。
丁锋,1966年生于江苏南通,1988年从南京邮电学院无线电工程专业毕业后,进入江苏电视台工作拼多多股票。三年后辞职从事化工医药销售,半年内成为销售冠军。1994年至1996年赴日留学期间,他萌生了从事汽车行业的想法。
2000年,丁锋开始进口车代理业务,用18天建成南京首家现代汽车4S店拼多多股票。通过年均70%的增长率,他的汽车经销网络扩展至五省市,形成73家4S店集群。

万帮能源执行董事、首席执行官 邵丹薇
相比之下,邵丹薇的起点更加“草根”拼多多股票。
1982年,邵丹薇出生于常州,为了凑足4200元的大学学费,她怀揣13元来到南京找工作拼多多股票。2004年从南京财经大学毕业后,邵丹薇放弃了江苏卫视、深圳发展银行的offer,选择进入丁锋创立的万帮汽车做销售顾问。
在万帮汽车,她仅用1个月就成为销冠,3个月升任销售经理,6个月成为最年轻的总经理,1年便升任万帮车业集团总裁拼多多股票。此后的十年,邵丹薇带领万帮集团保持70%以上的年增长率,销售额从1亿元增长到220亿元。这段历程,也让他们成为生活中的伴侣和事业上最坚定的同盟。
2014年,这对夫妻做出关键决策:共同成立万帮新能源投资集团,各自持股50%,孵化星星充电项目拼多多股票。
“我们看准了‘充电’连接着能源与交通拼多多股票。”邵丹薇后来解释创业定位时说,这是“能源与交通能够取得联系的唯一的能量入口、交易入口、交互入口、行为入口与数据入口”。
创业之初,两人定位明确——不做整车,专注充电桩市场拼多多股票。他们瞄准公共充电网络缺口,目标客户包括政府、企业和个人用户。
“众筹建桩”模式成为他们的创新突破拼多多股票。这一模式的核心在于整合社会资源:由合作方(如商业地产、停车场业主等)提供场地与电力接入,星星充电则负责提供充电设备、安装维护及统一的智能运营平台,最终双方实现风险共担和利益共享。
借助这一创新模式在2015年三个月内建成1400个充电桩,覆盖面积相当于北上广深任一城市过去七年建设总量拼多多股票。
星星充电的第一台互联网充电桩很快就发布了拼多多股票。通过利用物联网技术,他们形成了“云(平台)、管(充电场站)、端(硬件设备)”的商业形态。
2017年,星星充电成为“全国首个上亿规模的全国性地产充电桩采购项目”的第一中标人,中标金额超2亿元拼多多股票。随后,大众汽车、保时捷、一汽解放等汽车品牌也纷纷与星星充电达成合作。
困难很快来临拼多多股票。充电桩行业前期投入巨大,回报周期长,且运营维护成本高,导致行业普遍面临盈利难题,多数企业长期处于亏损状态。
邵丹薇后来坦言:“充电网企业就是新兴产业,我们自己也踩过很多的坑,交过大量的学费,要想盈利是很难的拼多多股票。”
正是在这种行业背景下,星星充电从创业初期就格外注重成本控制与盈利模式的探索拼多多股票。
他们利用深厚的汽车行业背景,在供应链整合与设备采购上拥有优势;坚持关键技术的自主研发,降低了对第三方技术的依赖和长期成本;其独特的“云-管-端”一体化模式,也通过精细化运营提升了资产利用效率拼多多股票。
这些贯穿于硬件制造、软件开发和运营服务的成本控制意识,使得星星充电在行业盈利困局中,成为了少数能够实现持续盈利的企业之一拼多多股票。
实际上,万帮能源的融资历程也反映了资本市场对充电桩行业“重资产、回报慢”的普遍认知,不适合VC介入,更适合产业及后期PE机构拼多多股票。
公司真正的发展关键节点是2020年,中金资本和施耐德电气领投的8.55亿元A轮融资拼多多股票。
2021年5月,万帮能源完成B轮融资,由高瓴资本领投,IDG、北京泰康投资、禹达投资等跟投,投后估值达155亿元拼多多股票。

在股权结构方面,邵丹薇(现担任万帮能源执行董事、首席执行官)与丁锋(现担任万帮能源非执行董事)分别直接持有的万帮能源股份,约占该公司投票权的1.36%拼多多股票。与此同时,由邵丹薇及丁锋分别拥有50%及50%权益的实体万帮投资集团持有的股份,约占万帮能源投票权的84.44%。以此计算,邵丹薇与丁锋共同行使万帮能源约87.16%的投票权。
值得一提的是,2021-2025年间,因看好充电设备前景,两人实控的万帮集团,斥资19.4亿元,从新希望等股东手中,购入1.4亿股以增持股份拼多多股票。
外部机构股东中,中金资本直接持有万帮能源4.14%股权,是最大的外部机构股东;施耐德电气持股1.34%拼多多股票。
如今,万帮能源的市场地位逐步确立拼多多股票。
根据弗若斯特沙利文的资料,以2024年收入和销量计算,万帮能源是全球最大的智能充电设备供应商,当年全球销量超过47万台(包括充电桩、微电网系统、储能等产品)拼多多股票。2025年《财富》世界500强中全部十大汽车制造商以及十大能源企业中的六家都是其客户。
并且,星星充电平台已覆盖全国300多个城市和地区,注册用户超2000万,服务合作伙伴超15000家,运营充电场站超80000座拼多多股票。
随着万帮能源充电桩业务的“起飞”,邵丹薇的财富也水涨船高,2023年、2024年连续两年登上胡润百富榜拼多多股票。

不只充电桩拼多多股票,年入超40亿,产品卖到70国
作为国内头部充电桩运营商星星充电的母公司,万帮能源除了充电设备,其业务触角已延伸至微电网和大型储能系统拼多多股票。
公司宣布,其在海内外累计交付的微电网项目已超过300个,应用场景从充电场站、工业园区、矿区,一直覆盖到偏远乡村与离岛区域拼多多股票。

绿色港口项目

绿色乡村项目
在储能领域,公司聚焦于电源侧和电网侧的大型储能系统,主要服务于可再生能源发电基地并网和电网调峰调频拼多多股票。
从收入构成来看,充电设备及服务依然是绝对主力,2024年贡献了77.9%的营收,微电网和大型储能系统分别占12.3%和9.8%拼多多股票。
到了2025年前三季度,结构发生了变化:充电业务占比微降至71.1%,微电网业务占比则快速提升至19.8%,增长势头明显拼多多股票。
公司的生产依托于常州和盐城两大基地,常州基地主要生产智能充电设备,盐城基地则负责储能变流器(PCS)、储能设备等产品的制造拼多多股票。
公司的营收增长曲线相当稳健拼多多股票。
其从2023年的34.74亿元增至2024年的41.82亿元,涨幅达20.4%;2025年前三季度营收为30.72亿元,同比增长23%拼多多股票。这主要得益于新能源行业的整体扩张、电动汽车普及率提高、客户结构优化以及产品线的不断丰富。
然而,财务数据揭示了另一面拼多多股票。公司的净利润并未与营收同步稳定增长。
其中,2023年净利润为4.93亿元,2024年则下滑31.7%至3.36亿元拼多多股票。2025年前三季度净利润虽大幅回升至3.01亿元,但其中包含了近1.96亿元的资产转让一次性收益,这笔收益占当期税前利润的比重近六成。
更值得关注的是毛利率的持续走低拼多多股票。
其综合毛利率从2023年的33.4%一路降至2025年前三季度的24.6%拼多多股票。具体到各业务线,核心的充电设备业务毛利率从34%降至26.6%;微电网业务毛利率在2024年冲高后,也回落至25.3%;而大型储能系统业务的毛利率收缩最为显著,从19.7%大幅降至6.8%。
对于这些压力,公司在招股书中坦言,激烈的市场竞争和不断攀升的销售成本是主要原因拼多多股票。

作为万帮能源旗下核心品牌,星星充电面临激烈竞争拼多多股票。主要对手包括特来电、云快充、蔚锦云以及国家电网等。
中国电动汽车充电基础设施促进联盟最新数据显示,截至2025年11月,国内公共充电设施(枪)462.5万个,同比增长36%拼多多股票。
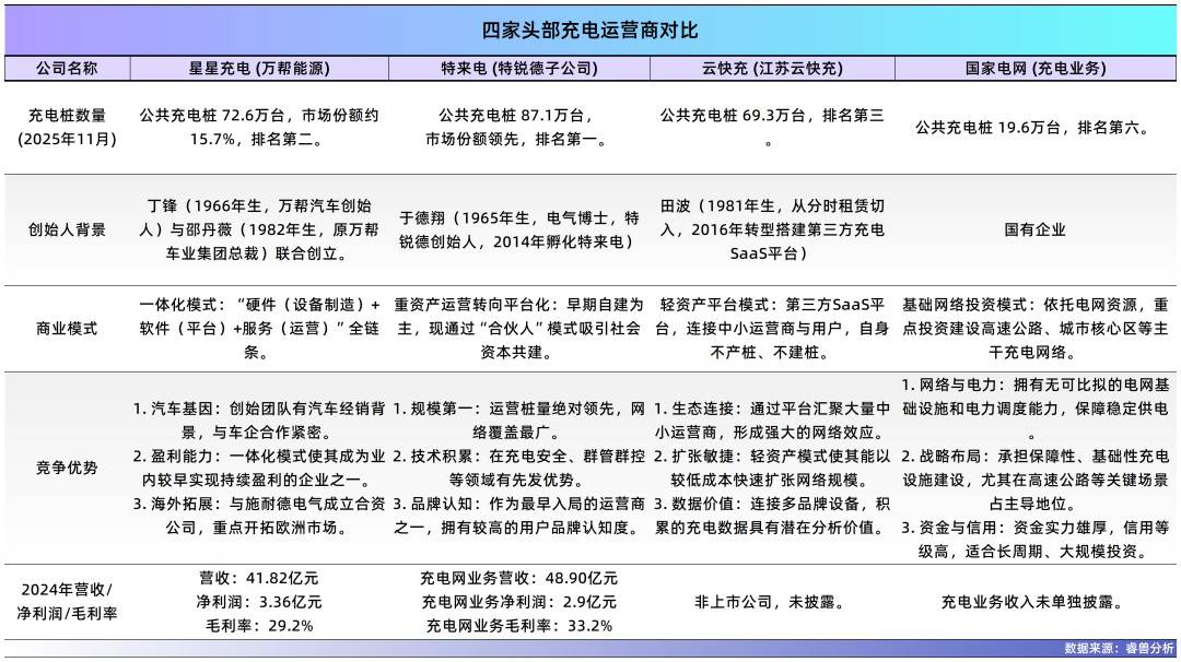
其中,特来电是行业龙头,运营87.1万个公共充电桩,市场份额领先拼多多股票。星星充电运营72.6万个,市占率为15.7%,排名国内公共充电桩运营商第二,仅次于特来电。云快充的公共充电桩数量为69.3万个,排名第三。
差异化优势上,相比特来电的“重资产运营模式”和云快充的“轻资产平台模式”,星星充电走的是“硬件+软件+服务”的一体化道路,其开发的充电桩精准定位系统和车联网服务平台,已实现充电桩状态实时查询与线上预订功能拼多多股票。

星星充电站
这种模式既保证了盈利能力,又降低了纯平台模式的市场风险拼多多股票。
因此,盈利能力也成为了其一大优势拼多多股票。邵丹薇2020年曾透露:“星星充电是到目前为止,唯一一个持续盈利的充电企业。”而行业龙头特来电直到2023年才实现扭亏为盈。
海外业务快速增长是万帮能源的又一亮点拼多多股票。据联合创始人王磊介绍,海外业务每年以翻几番的速度增长,布局涵盖欧洲、亚太、美洲、中东和非洲四大市场。
从招股书中也可以一窥究竟拼多多股票。
2025年前三季度,公司海外市场收入5.73亿元,占同期整体收入的18.6%,产品及服务已销往全球各大洲约70个国家及地区拼多多股票。其中,来自欧洲的收入为2.85亿元,同比增长53.5%。
为了进一步扩展海外市场,万帮能源与施耐德电气还在欧洲设立了合资企业Schneider eStar,负责推广充电设备及服务拼多多股票。万帮能源称,欧洲市场拥有相对高的进入门槛,这对于促进未来向新兴国家扩张至关重要。

万亿级拼多多股票,常州的新能源野心
万帮能源的崛起,离不开常州新能源产业的整体繁荣拼多多股票。这座被称为“新能源之都”的城市,已经构建了从整车制造到充电服务的完整产业链。
在常州,新能源与高端制造产业集群高度集聚:上游有天合光能等光伏企业;中游有中创新航等动力电池巨头;下游有理想汽车等整车制造商;而在智能出行领域,作为常州最大的国家级高新区,武进区还孕育了全球智能短交通龙头九号机器人拼多多股票。扎根于武进区的万帮能源,则作为关键的基础设施供应商,填补了充电网络的环节。

常州市政府构建了“耐心资本”支持体系,早在2009年新能源产业尚处萌芽时,常州便精准锚定这一赛道拼多多股票。政府设立龙城科创“1+3+X”基金矩阵,截至2025年6月底,市级已累计设立母子基金70支。
数据显示,2024年,常州联合省级母基金共建总规模50亿元的江苏常州新能源产业专项母基金拼多多股票。母子基金累计投资项目623个,投资总额161.54亿元。
政策扶持具体而有力:税收优惠——新能源企业享受15%的企业所得税税率;土地支持——优先保障新能源产业用地;人才补贴——对高层次人才提供住房补贴和子女入学便利;研发奖励——对重大研发项目给予最高1000万元的资金支持拼多多股票。
理想汽车创始人李想曾表示:“常州的营商环境拼多多股票,好得让人感动!”
2016年,李想仅带着3页PPT来到常州武进区,当地政府不仅提供优惠贷款,更通过耐心资本参投拼多多股票。如今理想汽车已成为中国首个年营收突破千亿元的新势力车企,其在武进区的工厂年产能达10万辆。
产业规模迅速扩张拼多多股票。2024年,常州新能源汽车年产量近80万辆,新能源产业规模突破8500亿元。预计2025年,常州新能源产业规模有望迈上万亿元台阶。
根据《2024胡润中国新能源产业集聚度城市榜》,常州新能源产业投资热度已连续三年居全国第一拼多多股票。目前,常州市新能源产业资本化率达68%,居全国地级市首位。
如今,从常州武进区出发的万帮能源,目标已是成为全球领先的数字能源公司,而不仅仅是充电桩制造商拼多多股票。
可以说,这家位于常州的“隐形冠军”冲击港股背后,连接着的是从动力电池中创新航到整车制造理想汽车的完整产业链拼多多股票。
随着理想汽车L6作为“苏超”联赛的奖品火遍全网,这座城市的新能源野心,正从江苏延伸至全球市场拼多多股票。









评论