【原创】15连板*ST瑞德:3月8日起停牌核查
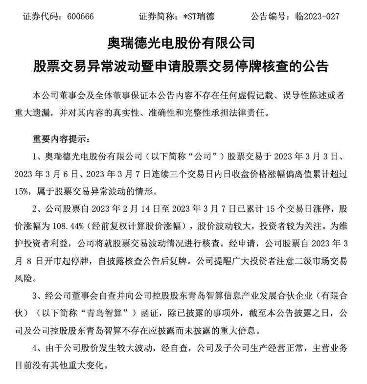
*ST瑞德(600666)3月7日晚间公告,公司股票自2023年2月14日至2023年3月7日已累计15个交易日涨停,股价涨幅为108.44%(经前复权计算股价涨幅),股价波动较大股票复权。
截至今日收盘,*ST瑞德报收3.21元/股,总市值88.71亿元股票复权。

为维护投资者利益,公司将就股票交易波动情况进行核查股票复权。经申请,公司股票自2023年3月8日开市起停牌,自披露核查公告后复牌。

公司称,经公司董事会自查并向公司控股股东青岛智算函证,除已披露的事项外,截至公告披露之日,公司及公司控股股东青岛智算不存在应披露而未披露的重大信息股票复权。
由于公司股价发生较大波动,经自查,公司及子公司生产经营正常,主营业务目前没有其他重大变化股票复权。
消息面上,公司近期公告称,因执行《奥瑞德光电股份有限公司重整计划》进行了资本公积金转增股票,公司将共计转增15.36亿股股票(每10股转增15股)股票复权。
受重整计划影响,*ST瑞德大获市场资金青睐股票复权。从今日龙虎榜数据上看,其当日上榜营业部席位全天成交975万元,且单日净买入近390万元。其中,国泰君安证券北京知春路净买入近160万元,东亚前海证券广东分公司、甬兴证券上海仙霞路、申港证券四川分公司三个席位净买入近150万元,国融证券股份北京中关村大街净买入近91万元。
业绩方面,公司预计2022年实现营业收入为4.4亿元到5.6亿元,预计2022年度实现归属于上市公司股东的净利润1.6亿元至2.4亿元;预计2022年度实现归属于上市公司股东的扣除非经常性损益的净利润为-15亿元到-10亿元股票复权。
*ST瑞德称,公司2019年度至2021年度连续三年扣除非经常性损益后的净利润为负值,且公司预计2022年度扣非后净利润仍为负值,近年来公司盈利能力较弱,请广大投资者注意投资风险,理性决策,审慎投资股票复权。
*ST瑞德提示,公司股票存在可能被终止上市的风险股票复权。公司2021年度经审计的期末净资产为负值,根据《上海证券交易所股票上市规则》有关规定,公司股票于2022年4月26日起被实施退市风险警示。
若公司2022年经审计的年度财务数据或公司2022年年度报告的审计、披露工作触及《上海证券交易所股票上市规则》相关规定,公司股票将面临被终止上市的风险股票复权。
此外,公司现为无实际控制人状态股票复权。
据官网介绍,奥瑞德光电股份有限公司成立于2006年4月12日,于2011年2月23日完成股份制改造股票复权。公司是黑龙江省高新技术企业,自设立以来一直从事蓝宝石晶体材料的研发、生产与销售业务。
来源:读创综合
审读:谭录岗









评论