上海南芯半导体科技股份有限公司 首次公开发行股票科创板上市公告书




展开全文

(上接A14版)
上述资产管理计划的份额持有人均为发行人核心员工,任职单位为南芯科技,上述员工已经与发行人签署了劳动合同手机股票。
3、限售期限
发行人的高级管理人员与核心员工参与本次战略配售设立的专项资产管理计划承诺获得本次配售的证券限售期限为自发行人首次公开发行股票并上市之日起12个月手机股票。限售期届满后,参与战略配售的投资者对获配股份的减持适用中国证监会和上交所关于股份减持的有关规定。
(三)与发行人经营业务具有战略合作关系或长期合作愿景的大型企业或其下属企业
龙旗科技系与发行人经营业务具有战略合作关系或长期合作愿景的大型企业或其下属企业手机股票。截至本上市公告书出具之日,龙旗科技的基本信息如下:
龙旗科技参与本次战略配售最终获配股票数量为250,062股,获配金额为9,999,979.38元手机股票。
其他参与战略配售的投资者承诺获得本次配售的股票限售期限为自发行人首次公开发行股票并上市之日起12个月手机股票。限售期届满后,参与战略配售的投资者对获配股份的减持适用中国证监会和上交所关于股份减持的有关规定。
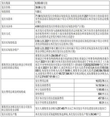
第四节 股票发行情况
一、首次公开发行股票的情况
注:以上发行费用均为不含增值税金额手机股票。
二、超额配售选择权情况
公司本次发行未采用超额配售选择权手机股票。
三、本次发行新股认购情况
本次发行股票数量为63,530,000股手机股票。其中,最终战略配售数量为4,529,384股,占本次发行总数量的7.13%。网上最终发行数量为16,700,500股,其中网上投资者缴款认购数量16,350,366股,放弃认购数量350,134股。网下最终发行数量为42,300,116股,其中网下投资者缴款认购数量42,300,116股,放弃认购数量0股。本次发行网上、网下投资者放弃认购股数全部由中信建投证券包销,中信建投证券包销股份的数量为350,134股。
第五节 财务会计情况
一、财务会计资料
公司2019年至2022年1-6月的财务数据经容诚会计师事务所(特殊普通合伙)审计并出具了标准无保留意见的《审计报告》(容诚审字[2022]230Z3891号)手机股票。上述财务会计信息已在招股说明书“第六节财务会计信息与管理层分析”中进行详细披露,投资者欲了解相关情况请阅读招股说明书,本上市公告书不再披露,敬请投资者注意。公司财务报告审计截止日为2022年6月30日。容诚会计师对公司2022年12月31日的合并及母公司资产负债表,2022年度的合并及母公司利润表,2022年度的合并及母公司现金流量表以及财务报表附注进行了审阅,并出具了《审阅报告》(容诚专字[2023]230Z0410号)。相关财务数据已在招股说明书中进行了详细披露,投资者欲详细了解相关情况,请详细阅读招股说明书“第二节 概览”之“七、财务报告审计截止日后主要财务信息及经营状况”,《审阅报告》全文已在招股意向书附录中披露,本上市公告书不再披露,敬请投资者注意。
二、2022年度主要财务数据
2023年3月22日,公司第一届董事会第十三次会议审议通过了《关于上海南芯半导体科技股份有限公司2022年度审计报告的议案》手机股票。容诚会计师事务所(特殊普通合伙)出具了标准无保留意见的《审计报告》(容诚审字[2023]230Z0086号),公司2022年度主要财务数据如下(完整审计报告请参见本上市公告书附件,上市后不再单独披露2022年年度财务报告):
注:涉及百分比指标的,同期增减为两期数的差值手机股票。
2022年12月31日,公司流动资产为219,930.65万元,较2021年末增长123.19%,流动负债为121,719.12万元,较2021年末增长830.55%,资产总额为230,432.00万元,较2021年末增长117.33%,资产负债率(合并报表)53.38%,较2021年末增长39.56%,主要是由于支付产能保证金,应付票据金额明显上升、拉动负债同比大幅增长,以及公司2022年实现净利润2.46亿元,拉动所有者权益同比增加17.56%所致手机股票。
2022年,公司实现营业收入130,078.08万元,较去年同期增长32.17%;实现扣除非经常性损益后归属于母公司股东的净利润23,570.48万元,与去年相比基本持平手机股票。
(1)营业收入
凭借出色的产品性能,报告期内公司产品成功导入众多知名终端客户,特别是电荷泵充电管理芯片导入较多终端手机机型之中手机股票。随着公司产品市场认可度持续提高、终端客户的终端产品的推出和发布,2022年公司营业收入规模同比增长32.17%。
(2)营业利润
公司2022年全年毛利率为43.04%,与2021年43.07%基本持平手机股票。公司2022年实现毛利额55,988.58万元,较去年同比增长32.09%。
随着公司业务规模的持续增长,2022年公司员工人数快速增加,从2021年末267人增加至2022年6月末384人,并在2022年12月末已增加至超过470人,期间费用呈现明显增长态势手机股票。员工人数快速增长的主要原因是:为抓住新增业务机会,公司继续扩大产品线,增加研发投入,因此在2022年进行了较大规模的人员招聘;随着大型终端客户的导入,其对产品的品质提出了更高的要求,因此公司也相应增加了实验室验证测试人员的数量;公司整体规模的上升客观上也要求管理人员有一定增加。而人员增长无法在短期内对收入形成明显贡献,但费用会明显增加,相应减少净利润。其中2022年公司研发费用18,629.81万元,与2021年9,359.00万元相比同比增长99.06%。由于期间费用快速增长,公司2022年营业利润较2021年同比减少1.25%。
2022年,公司经营活动产生的现金流量净额为34,991.24万元,较去年同期增加较多,主要系公司业务规模持续扩大,销售商品及提供劳务收到的现金规模大幅提高、通过预付款方式采购的金额减少所致手机股票。
三、2023年第一季度业绩预计情况
公司预计2023年第一季度营业收入为26,000万元至32,000万元,与上年同期42,058.30万元相比下降38.18%至23.92%,主要原因是2022年第一季度尚未明显受到2022年下游终端市场需求减弱、宏观经济波动等因素影响,其营业收入规模及净利润水平相对较高;2022年各季度公司营业收入规模及净利润水平随着外部环境变化相应呈现一定波动手机股票。在经历2022年末宏观政策调整的短期影响后,公司产品需求已逐渐回暖,公司预计2023年第一季度营业收入相较于2022年第四季度环比增长1.72%至25.19%。公司产品结构与销售模式不存在重大变化。
基于公司正在执行的合同订单、经营状况以及市场环境,公司预计2023年第一季度毛利率约为43%,与上年同期毛利率44.40%相比略有波动、与2022年全年平均毛利率43.04%相比基本持平,且相较于2022年7-12月毛利率41.86%有所回升手机股票。同时,考虑到员工人数增加带来的期间费用增长,公司将持续优化费用管控。公司预计2023年第一季度归属于母公司股东的净利润为3,000万元至4,500万元,在营业收入同比下降、期间费用增长的背景下,公司2023年第一季度归属于母公司股东的净利润与上年同期12,806.76万元相比下降76.57%至64.86%,但相较于2022年第四季度环比增长2,953.96万元至4,453.96万元;公司预计2023年第一季度扣除非经常性损益后归属于母公司股东的净利润为3,000万元至4,500万元,与上年同期12,571.67万元相比下降76.14%至64.21%,但相较于2022年第四季度环比增长3,755.05万元至5,255.05万元。
前述2023年第一季度业绩情况系公司初步预计数据,未经会计师审计或审阅,不构成公司的盈利预测或业绩承诺手机股票。
第六节 其手机股票他重要事项
一、募集资金专户存储三方监管协议的安排
根据《上市公司监管指引第2号一一上市公司募集资金管理和使用的监管要求(2022 年修订)》《上海证券交易所科创板上市公司自律监管指引第1号一一规范运作》,本公司已与保荐人中信建投证券股份有限公司及存放募集资金的商业银行签订了募集资金专户存储三方监管协议,募集资金专户存储三方监管协议对发行人、保荐人及存放募集资金的商业银行的相关责任和义务进行了详细约定手机股票。具体情况如下:
二、其手机股票他事项
本公司在招股意向书刊登日至上市公告书刊登前,没有发生《中华人民共和国证券法》《上市公司信息披露管理办法》等规定的重大事件,具体如下:
1、本公司主营业务发展目标进展情况正常,经营状况正常手机股票。
2、本公司所处行业和市场未发生重大变化手机股票。
3、除正常经营活动签订的销售、采购、借款等商务合同外,本公司未订立其他对公司资产、负债、权益和经营成果产生重大影响的重要合同手机股票。
4、本公司没有发生未履行法定程序的关联交易,且没有发生未在招股说明书中披露的重大关联交易手机股票。
5、本公司未进行重大投资手机股票。
6、本公司未发生重大资产(或股权)购买、出售及置换手机股票。
7、本公司住所没有变更手机股票。
8、本公司董事、监事、高级管理人员及核心技术人员没有变化手机股票。
9、本公司未发生重大诉讼、仲裁事项手机股票。
10、本公司未发生除正常经营业务之外的重大对外担保等或有事项手机股票。
11、本公司的财务状况和经营成果未发生重大变化手机股票。
12、本公司股东大会、董事会、监事会运行正常,决议及其内容无异常手机股票。
13、本公司未发生其他应披露的重大事件手机股票。
第七节 上市保荐人及其意见
一、上市保荐人基本情况
保荐人(主承销商):中信建投证券股份有限公司
法定代表人:王常青
住所:北京市朝阳区安立路66号4号楼
联系电话:010-86451726
传真:010-65608450
保荐代表人:贾兴华、杨鑫强
项目协办人:周洋
项目组其手机股票他成员:董军峰、李重阳、冯晓松、花紫辰、陈艺文、郭婷婷、颜宇程、何志远
二、上市保荐人的推荐意见
上市保荐人中信建投证券股份有限公司已向上海证券交易所提交手机股票了《中信建投证券股份有限公司关于上海南芯半导体科技股份有限公司首次公开发行股票并在科创板上市之上市保荐书》,上市保荐人的保荐意见如下:
本次上海南芯半导体科技股份有限公司首次公开发行上市符合《公司法》《证券法》等法律法规和中国证监会及上交所有关规定;中信建投证券同意作为上海南芯半导体科技股份有限公司本次首次公开发行股票并在科创板上市的保荐人,并承担保荐人的相应责任手机股票。
三、为发行人提供持续督导工作的保荐代表人情况
贾兴华先生:保荐代表人,硕士研究生,现任中信建投证券投资银行业务管理委员会执行总经理,曾主持或参与的项目有:恒玄科技 IPO、云从科技 IPO、小康股份 IPO、中影股份 IPO、中信出版 IPO、小康股份可转债、航天信息可转债、慈文传媒非公开、景兴纸业非公开、小康股份重大资产重组等手机股票。作为保荐代表人现在尽职推荐的项目有:无。在保荐业务执业过程中严格遵守《证券发行上市保荐业务管理办法》等相关规定,执业记录良好。
杨鑫强先生:保荐代表人,硕士研究生,现任中信建投证券投资银行业务管理委员会总监,曾主持或参与的项目有:杭锅股份 IPO、晶方科技 IPO、华天科技 IPO、斯莱克 IPO、中广天择 IPO、读客文化 IPO、广电网络可转债、浙文影业非公开发行、思美传媒重大资产重组、宝通科技重大资产重组、红太阳重大资产重组、浙江广电收购唐德影视财务顾问、百大集团要约收购财务顾问等手机股票。作为保荐代表人现在尽职推荐的项目有:朗坤智慧 IPO。在保荐业务执业过程中严格遵守《证券发行上市保荐业务管理办法》等相关规定,执业记录良好。
第八节 重要承诺事项
一、重要承诺事项
(一)关于股票锁定的承诺
1、控股股东、实际控制人及员工持股平台承诺
(1)控股股东、实际控制人、董事长、总经理、核心技术人员阮晨杰承诺
“1、在以下两个日期孰晚之日届满前:(1)自发行人股票在上海证券交易所上市之日起36个月;(2)法律法规、规范性文件及中国证券监督管理委员会指导意见规定的其手机股票他本人持有发行人股票上市后的限售期,本人不转让或委托他人管理本人直接或间接持有的发行人首次公开发行股票(以下简称“首发”)前已发行的股份,也不由发行人回购本人持有的上述股份;
2、在发行人股票上市后6个月内,如果发行人股票连续20个交易日的收盘价均低于首发时的发行价,或者上市后6个月期末收盘价低于首发时的发行价的,本人在发行人首发前所持有的发行人股份的锁定期限在前述锁定期的基础上自动延长至少6个月,且不因本人在发行人处担任的职务发生变更、离职等原因不再担任相关职务而放弃履行本项承诺;
3、本人所持首发前已发行股份在锁定期满后2年内减持的,减持价格不低于首发时的发行价;
4、本人担任发行人董事、高级管理人员期间,每年转让的股份不超过本人所持有的发行人股份总数的25%手机股票。如本人出于任何原因离任,则在离任后半年内,亦不转让或者委托他人管理本人持有的发行人的股份。如本人在任期届满前离职的,本人承诺在本人就任时确定的任期内和任期届满后6个月内,继续遵守上述对董事、监事、高级管理人员股份转让的限制性规定;
5、作为发行人的核心技术人员,本人在离任后6个月内,不转让本人所持有的发行人首发前已发行股份手机股票。自所持首发前已发行股份的限售期届满之日起4年内,本人每年转让的首发前已发行股份不超过上市时所持发行人首发前已发行股份总数的25%,减持比例可以累积使用;
6、若因发行人派发现金红利、送股、转增股本、增发新股等原因进行除权、除息的,上述股份价格、股份数量须按照上海证券交易所的有关规定作相应调整手机股票。
本人作出的承诺须符合适用法律、法规及规范性文件的规定,及证券监督管理部门和其他有权部门的监管要求手机股票。如本人违反上述承诺,将遵照另行出具的《上海南芯半导体科技股份有限公司控股股东、实际控制人关于未能履行相关承诺的约束措施的承诺函》承担相应责任。”
(2)上海辰木信息技术合伙企业(有限合伙)、上海源木信息技术合伙企业(有限合伙)、上海闰木信息技术合伙企业(有限合伙)承诺
“1、在以下两个日期孰晚之日届满前:(1)自发行人股票在上海证券交易所上市之日起36个月;(2)法律法规、规范性文件及中国证券监督管理委员会指导意见规定的其手机股票他本企业持有发行人股票上市后的限售期,本企业不转让或委托他人管理本企业持有的发行人首次公开发行股票(以下简称“首发”)前已发行的股份,也不由发行人回购本企业持有的上述股份;
2、在发行人股票上市后6个月内,如果发行人股票连续20个交易日的收盘价均低于首发时的发行价,或者上市后6个月期末收盘价低于首发时的发行价的,本企业在发行人首发前所持有的发行人股份的锁定期限在前述锁定期的基础上自动延长至少6个月;
3、本企业拟将在发行人首发前所持有的发行人股份在锁定期届满后减持的,减持价格不低于首发时的发行价;
4、若因发行人派发现金红利、送股、转增股本、增发新股等原因进行除权、除息的,上述股份价格、股份数量须按照上海证券交易所的有关规定作相应调整;本企业合伙人中属于发行人董事、监事、高级管理人员、核心技术人员的,其减持发行人股份应遵守其作出的股份锁定、减持意向承诺及相关法律法规的规定手机股票。
本企业(指“辰木信息”、“源木信息”)作出的承诺须符合适用法律、法规及规范性文件的规定,及证券监督管理部门和其他有权部门的监管要求手机股票。如本企业违反上述承诺,将遵照另行出具的《上海南芯半导体科技股份有限公司持股5%以上股东关于未能履行相关承诺的约束措施的承诺函》承担相应责任。
本企业(指“闰木信息”)作出的承诺须符合适用法律、法规及规范性文件的规定,及证券监督管理部门和其他有权部门的监管要求手机股票。如本企业违反上述承诺,将承担相应责任。”
2、持有发行人股份的董事、高级管理人员、核心技术人员卞坚坚及刘敏承诺
“1、在以下两个日期孰晚之日届满前:(1)自发行人股票在上海证券交易所上市之日起36个月;(2)法律法规、规范性文件及中国证券监督管理委员会指导意见规定的其手机股票他本人持有发行人股票上市后的限售期,本人不转让或委托他人管理本人持有的发行人首次公开发行股票(以下简称“首发”)前已发行的股份,也不由发行人回购本人持有的上述股份;
2、在发行人股票上市后6个月内,如发行人股票连续20个交易日的收盘价均低于首发时的发行价,或者上市后6个月期末收盘价低于首发时的发行价,本人在发行人首发前所持有的发行人股份的锁定期限在前述锁定期的基础上自动延长至少6个月,且不因本人在发行人处担任的职务发生变更、离职等原因不再担任相关职务而放弃履行本项承诺;
3、本人所持首发前已发行股份在锁定期满后2年内减持的,减持价格不低于首发时的发行价;
4、本人担任发行人董事、高级管理人员期间,每年转让的股份不超过本人所持有的发行人股份总数的25%手机股票。如本人出于任何原因离任,则在离任后半年内,亦不转让或者委托他人管理本人持有的发行人的股份。如本人在任期届满前离职的,本人承诺在本人就任时确定的任期内和任期届满后6个月内,继续遵守上述对董事、高级管理人员股份转让的限制性规定;
5、作为发行人的核心技术人员,本人在离任后6个月内,不转让本人所持有的发行人股份手机股票。自所持首发前已发行股份的限售期届满之日起4年内,本人每年转让的首发前已发行股份不超过上市时所持发行人首发前已发行股份总数的25%,减持比例可以累积使用;
6、若因派发现金红利、送股、转增股本、增发新股等原因进行除权、除息的,上述股份价格、股份数量须按照上海证券交易所的有关规定作相应调整手机股票。
本人作出的承诺须符合适用法律、法规及规范性文件的规定,及证券监督管理部门和其他有权部门的监管要求手机股票。如本人违反上述承诺,将遵照另行出具的《上海南芯半导体科技股份有限公司董事、监事、高级管理人员及核心技术人员关于未能履行相关承诺的约束措施的承诺函》承担相应责任。”
3、持有发行人股份的高级管理人员梁映珍承诺
“1、在以下两个日期孰晚之日届满前:(1)自发行人股票在上海证券交易所上市之日起36个月;(2)法律法规、规范性文件及中国证券监督管理委员会指导意见规定的其手机股票他本人持有发行人股票上市后的限售期,本人不转让或委托他人管理本人持有的发行人首次公开发行股票(以下简称“首发”)前已发行的股份,也不由发行人回购本人持有的上述股份;
2、在发行人股票上市后6个月内,如发行人股票连续20个交易日的收盘价均低于首发时的发行价,或者上市后6个月期末收盘价低于首发时的发行价,本人在发行人首发前所持有的发行人股份的锁定期限在前述锁定期的基础上自动延长至少6个月,且不因本人在发行人处担任的职务发生变更、离职等原因不再担任相关职务而放弃履行本项承诺;
3、本人所持首发前已发行股份在锁定期满后2年内减持的,减持价格不低于首发时的发行价;
4、本人担任发行人高级管理人员期间,每年转让的股份不超过本人所持有的发行人股份总数的25%手机股票。如本人出于任何原因离任,则在离任后半年内,亦不转让或者委托他人管理本人持有的发行人的股份。如本人在任期届满前离职的,本人承诺在本人就任时确定的任期内和任期届满后6个月内,继续遵守上述对董事、监事、高级管理人员股份转让的限制性规定;
5、若因派发现金红利、送股、转增股本、增发新股等原因进行除权、除息的,上述股份价格、股份数量须按照上海证券交易所的有关规定作相应调整手机股票。
本人作出的承诺须符合适用法律、法规及规范性文件的规定,及证券监督管理部门和其他有权部门的监管要求手机股票。如本人违反上述承诺,将遵照另行出具的《上海南芯半导体科技股份有限公司董事、监事、高级管理人员及核心技术人员关于未能履行相关承诺的约束措施的承诺函》承担相应责任。”
4、持有发行人股份的监事韩颖杰、杨申华、程潇承诺
“1、在以下两个日期孰晚之日届满前:(1)自发行人股票在上海证券交易所上市之日起36个月;(2)法律法规、规范性文件及中国证券监督管理委员会指导意见规定的其手机股票他本人持有发行人股票上市后的限售期,本人不转让或委托他人管理本人持有的发行人首次公开发行股票(以下简称“首发”)前已发行的股份,也不由发行人回购本人持有的上述股份;
2、本人担任发行人监事期间,每年转让的股份不超过本人所持有的发行人股份总数的25%手机股票。如本人出于任何原因离任,则在离任后半年内,亦不转让或者委托他人管理本人持有的发行人的股份。如本人在任期届满前离职的,本人承诺在本人就任时确定的任期内和任期届满后6个月内,继续遵守上述对董事、监事、高级管理人员股份转让的限制性规定;
3、若因派发现金红利、送股、转增股本、增发新股等原因进行除权、除息的,上述股份价格、股份数量须按照上海证券交易所的有关规定作相应调整手机股票。
本人作出的承诺须符合适用法律、法规及规范性文件的规定,及证券监督管理部门和其他有权部门的监管要求手机股票。如本人违反上述承诺,将遵照另行出具的《上海南芯半导体科技股份有限公司董事、监事、高级管理人员及核心技术人员关于未能履行相关承诺的约束措施的承诺函》承担相应责任。”
5、除上述已披露关于股份锁定承诺的股东外,发行人其手机股票他一般股东承诺
“1、在以下两个日期孰晚之日届满前:(1)自发行人股票在上海证券交易所上市之日起12个月;(2)法律法规、规范性文件及中国证券监督管理委员会指导意见规定的其他本人/本企业持有发行人股票上市后的限售期,本人/本企业不转让或委托他人管理本人/本企业直接或间接持有的发行人首次公开发行股票前已发行的股份,也不由发行人回购本人/本企业持有的上述股份手机股票。
2、若因发行人派发现金红利、送股、转增股本、增发新股等原因进行除权、除息的,上述股份价格、股份数量须按照上海证券交易所的有关规定作相应调整手机股票。
3、在本人/本企业持股期间,若股份锁定和减持的法律、法规、规范性文件、政策及证券监管机构的要求发生变化,则本企业愿意自动适用变更后的法律、法规、规范性文件、政策及证券监管机构的要求手机股票。
本人/本企业作出的承诺须符合适用法律、法规及规范性文件的规定,及证券监督管理部门和其他有权部门的监管要求手机股票。如本人/本企业违反上述承诺,将承担相应责任。”
6、发行人本次发行上市申请提交前12个月内入股股东承诺
(1)深圳市红杉瀚辰股权投资合伙企业(有限合伙)承诺
“1、在公司完成本次发行上市的前提下,就本企业自发行人提交本次发行上市申请前12个月内通过增资或股权转让取得的公司股份(以下简称“新增股份”),自本企业取得该等新增股份即完成工商变更之日起36个月内,本企业不转让或者委托手机股票他人管理本企业所持的该等新增股份,也不要求或提议由发行人回购该等新增股份;
2、就本企业于本次发行上市前已直接或间接持有的除新增股份之外的其他公司股份(以下简称“其他股份”),自发行人股票在上海证券交易所上市之日起12个月内,本企业不转让或委托他人管理本企业直接或间接持有的其他股份,也不由发行人回购本企业持有的其他股份手机股票。
3、在本企业持股期间,若股份锁定和减持的法律、法规、规范性文件、政策及证券监管机构的要求发生变化,则本企业愿意遵守变更后的法律、法规、规范性文件、政策及证券监管机构的要求手机股票。
本企业作出的承诺须符合适用法律、法规及规范性文件的规定,及证券监督管理部门和其他有权部门的监管要求手机股票。如本企业违反上述承诺,将承担相应责任。”
(2)深圳精确联芯投资合伙企业(有限合伙)承诺
“1、就本企业自发行人提交本次发行上市申请前12个月内通过增资或股权转让取得的公司股份(以下简称“新增股份”),自本企业取得该等新增股份即完成工商变更之日起36个月内,本企业不转让或者委托手机股票他人管理本企业所持的该等新增股份,也不要求或提议由发行人回购该等新增股份;
2、就本企业于本次发行上市前已直接或间接持有的除新增股份之外的其他公司股份(以下简称“其他股份”),在以下两个日期孰晚之日届满前:(1)自发行人股票在上海证券交易所上市之日起12个月;(2)法律法规、规范性文件及中国证券监督管理委员会指导意见规定的其他本企业持有发行人股票上市后的限售期,本企业不转让或委托他人管理本企业直接或间接持有的其他股份,也不由发行人回购本企业持有的其他股份手机股票。
3、在本企业持股期间,若股份锁定和减持的法律、法规、规范性文件、政策及证券监管机构的要求发生变化,则本企业愿意自动适用变更后的法律、法规、规范性文件、政策及证券监管机构的要求手机股票。
本企业作出的承诺须符合适用法律、法规及规范性文件的规定,及证券监督管理部门和其他有权部门的监管要求手机股票。如本企业违反上述承诺,将承担相应责任。”
(3)除深圳市红杉瀚辰股权投资合伙企业(有限合伙)、深圳精确联芯投资合伙企业(有限合伙)外,发行人本次发行上市申请提交前12个月内入股的其手机股票他股东承诺
“1、在以下三个日期孰晚之日届满前:(1)自发行人股票在上海证券交易所上市之日起12个月;(2)或自本单位认购发行人股份/股权完成工商变更之日(即2021年8月20日)后36个月;(3)法律法规、规范性文件及中国证券监督管理委员会指导意见规定的其他本单位持有发行人股票上市后的限售期,本单位不转让或委托他人管理本单位直接或间接持有的发行人首次公开发行股票前已发行的股份,也不由发行人回购本单位持有的上述股份手机股票。
2、在本企业持股期间,若股份锁定和减持的法律、法规、规范性文件、政策及证券监管机构的要求发生变化,则本企业愿意自动适用变更后的法律、法规、规范性文件、政策及证券监管机构的要求手机股票。本企业做出的承诺须符合适用法律、法规及规范性文件的规定,及证券监督管理部门和其他有权部门的监管要求。如本企业违反上述承诺,将承担相应责任。”
(二)关于持股意向及减持意向的承诺
1、持股5%以上的股东以及作为一致行动人合计持股5%以上的股东承诺(除红杉瀚辰)
1、本企业/本人将按照中国法律、法规、规范性文件、政策及证券监管机构的要求持有发行人股份,并严格履行发行人首次公开发行股票招股说明书中披露的关于本企业/本人所持发行人股票锁定的承诺;
2、本企业/本人根据自身的资金需求情况减持股份时将认真遵守中国证券监督管理委员会、上海证券交易所有关上市公司股票减持的规定,审慎制定股票减持计划,通过集中竞价交易、大宗交易、协议转让或其手机股票他合法方式进行减持,并履行相应的信息披露义务;
(下转A16版)
本版导读
上海南芯半导体科技股份有限公司 首次公开发行股票科创板上市公告书 2023-04-06









评论