中国证监会境外上市备案规则发布,支持境外上市
2023年2月17日,《境内企业境外发行证券和上市管理试行办法》(“《管理试行办法》”)及其配套指引(即1号指引至5号指引,合称“《监管规则适用指引》”,与《管理试行办法》合称“备案新规”或“新规”),终于在备受关注的征求意见稿发布1年多后发布,备案新规将于2023年3月31日起正式生效股票上市规则。
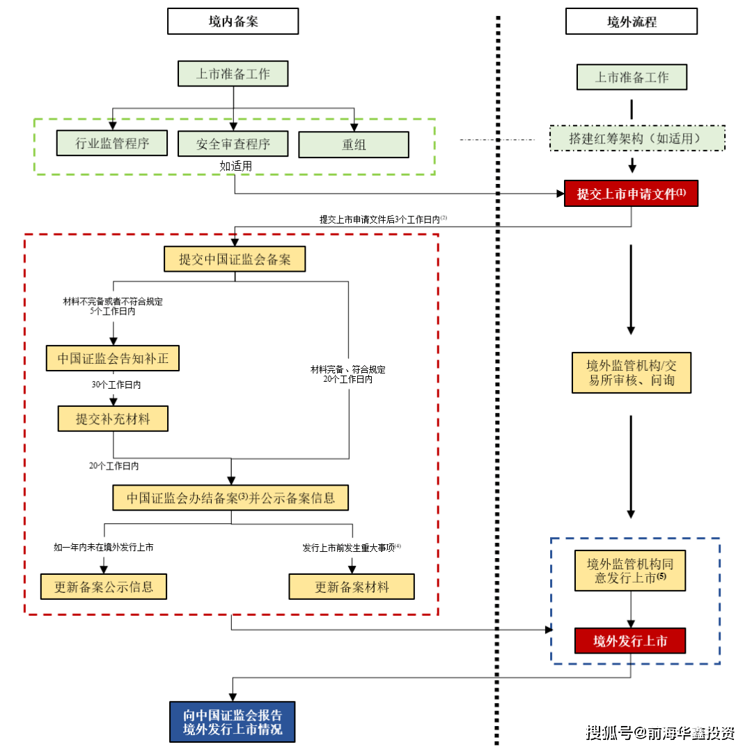
新规把应由投资者自主判断的事项交给市场,不对境外上市额外设置门槛和条件股票上市规则。对境内企业境外上市活动统一实施备案管理。

对于市场最关注的VIE架构企业境外上市问题,证监会有关部门负责人表示,VIE架构企业境外上市备案管理将坚持市场化、法治化原则,加强监管协同股票上市规则。证监会将征求有关主管部门意见,对满足合规要求的VIE架构企业境外上市予以备案,支持企业利用两个市场、两种资源发展壮大。
证监会官方链接:
针对近年市场火爆的SPAC(特殊目的收购公司)上市,此次备案新规也明确SPAC上市备案细则:第十七条 通过一次或者多次收购、换股、划转以及其他交易安排实现境内企业资产直接或者间接境外上市,境内企业应当按照第十六条第一款规定备案,不涉及在境外提交申请文件的,应当在上市公司首次公告交易具体安排之日起3个工作日内备案股票上市规则。

其次,在指引1号文件第6条和第7条中明确写出:境内企业通过境外特殊目的并购公司实现境外发行上市的,应当按照《管理试行办法》第十七条规定备案,并应在境外特殊目的并购公司公告并购交易具体安排后 3个工作日内提交备案材料股票上市规则。
《管理试行办法》第十七条规定的“交易具体安排”,是指拟提交董事会、股东会等决策机构批准,较为完整、详实的交易方案,但不包括意向性、框架性协议等股票上市规则。

版权声明:如无特殊标注,文章均为本站原创,转载时请以链接形式注明文章出处。









评论