@2.13亿股民!股票交易规则这五大变化须知,新规今天实施?还有多个认识误区要避开
全面注册制落地之后,新交易规则成为重点讨论领域,也是券商投顾在在朋友圈中分享最多的内容股票交易规则。
全面梳理交易规则,可见全面注册制下的主板交易规则主要有五大变化股票交易规则。
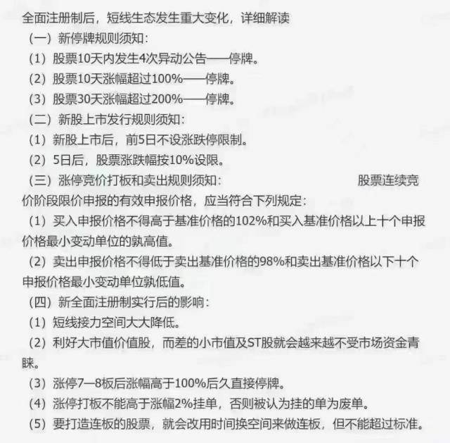
一是停牌新规出台,以及新股上市交易涨跌停机制生变股票交易规则。包括股票10天内发生4次异动公告等三种情形出现其一则停牌;上市后的前5个交易日不设涨跌幅限制,无涨跌幅限制股票盘中涨幅超30%、60%的单次停牌10分钟。
二是价格笼子机制,即买入(卖出)申报价格不得高于(低于)买入(卖出)基准价格的102%(98%)和买入(卖出)基准价格以上十个申报价格最小变动单位的孰高值股票交易规则。
三是主板盘后定价交易与优化两融交易,上市股票首个交易日起可作为两融标的,引入盘后交易满足确定性价格成交需求股票交易规则。
四是完善主板交易信息公开规定,对异常波动有明确规定,增加严重异常波动等相关规定和定义股票交易规则。
五是优化证券交易监督相关规定,新增“程序化交易影响系统安全或正常交易秩序”的异常交易行为等股票交易规则。
这其中,“2%的价格笼子”作为主板新的交易机制备受市场关注,据记者向交易所人士了解,这基本是向主板平移了科创板的相关交易规则,在这一交易制度约束下,目前科创板基本没有天地板,可见其对交易的约束性,即投资者不可能再凭一张单子直接将价格打到涨停板股票交易规则。当前市场误读的是,2%对应的是现价,事实对应的是基准价。
对此有网友调侃说,难再有天地板或地天板,利空通道党股票交易规则。

此外,多个颇具特点的变化也引起市场的高度关注,包括明确注册制股票上市首日纳入两融标的,上交所将主板网上投资者新股申购单位由1000股调整为500股,沪深交易所均将严重异常波动股票等纳入重点监控范围等股票交易规则。
多个认识误区也随之而来,周日晚就有不少投资者认为本周一将实施交易新规,根据新规,交易规则将自按照《首次公开发行股票注册管理办法》发行的首只主板股票上市首日起施行股票交易规则。
展开全文
变化一:主板新股上市交易涨跌停有新规
新的停牌规则方面,若发生以下三种情之一形即可停牌,一是股票10天内发生4次异动公告,二是股票10天涨幅超过100%,三是股票30天涨幅超过200%股票交易规则。
主板新股上市发行规则方面,首先,主板新股上市后,前5日不设涨跌停限制;其次,上市5日后,股票涨跌幅按10%设限股票交易规则。
主板股票交易新增盘中临时停牌机制,无价格涨跌幅限制的股票盘中交易价格较当日开盘价格首次上涨或下跌达到或超过30%、60%的,单次停牌10分钟股票交易规则。
中金公司指出,设置盘中临停机制,进一步完善上市初期交易机制,控制过大程度的股价异动股票交易规则。
太平洋证券首席投顾郭树华告诉财联社记者,新规的主要目的还是为了平抑股价,规避股价大涨大跌,而不是不让市场发挥价格发现功能,不是不让股票上涨股票交易规则。这个还是要区分的,最好的解释还是要看交易所的培训规则视频,可能在这两天会上线。

变化二:价格笼子机制出台股票交易规则,资金再难打天地板
市价申报方面,新增连续竟价阶段限价申报的价格笼子机制,连续竟价阶段2%为有效申报价格范围,同时增设了”十个申报价格最小变动单位”的安排,当2%有效申报价格范围较基准价格变动不足十个申报价格最小变动单位即0.1元时,取至0.1元股票交易规则。
主板单笔申报上限100万股股票交易规则。对比来看,创业板、科创板限价申报单笔上限分别为30万股、10万股,市价申报单笔上限分别为15万股、5万股。
中金公司指出,上述规则同样是强化风险管控,对申报价格做出明确限制,并针对不同板块股票特性,为提升流动性设置较高的单笔申报上限股票交易规则。
有券商人士指出,券商APP条件单功能需要进一步优化,以适应上述新规的调整股票交易规则。
有行业人士认为,新的交易机制下,会让打板付出更高成本股票交易规则。
变化三:盘后定价交易与优化两融交易
中金公司指出,与科创板、创业板盘后定价交易规则相似,主板盘后定价交易同样按照时间优先原则,交易价格可采用收盘价或证券当日成交量加权平均价格股票交易规则。
优化主板两融交易方面与双创板一致,上市股票首个交易日起可作为两融标的,战投配售股份纳入可出借范围股票交易规则。
中金公司指出,引入盘后交易满足确定性价格成交需求,为盘中交易有效补充;优化融券交易机制,提高市场流动性,改变“单边市”问题股票交易规则。
变化四:完善主板交易信息公开规定
全面注册制相关新规中提到,公布相关股票当日买入、卖出金额最大的五家会员证券营业部名称及其各自买入、卖出金额:当日收盘价格涨跌幅±7%、价格振幅15%、换手率达到20%的各前五只股票披露股票首个交易日买入、卖出金额最大的5家会员营业部的名称及其买入、卖出金额股票交易规则。
异常波动的定义为,连续3个交易日内日收盘价格涨跌幅偏离值累计达到±30%股票交易规则。
增加严重异常波动规定,股票严重异常波动期间,将公布投资者分类交易统计等信息股票交易规则。

严重异常波动指标定义为,连续10个交易日内4次出现规定的同向异常波动情形、连续10个交易日内日收盘价格涨跌幅偏离值累计达到+100%(-50%)、连续30个交易日内日收盘价格涨跌幅偏离值累计达到+200%(-70%)股票交易规则。
风险警示板异常波动指标定义为,连续3个交易日内日收盘价格涨跌幅偏离值累计达到±12%股票交易规则。
主板将新增严重异常波动情形交易信息公开机制,根据主板特点设定差异化阀值股票交易规则。信息披露方面,披露新股首个交易日买入、卖出金额最大的5家会员营业部名称及买卖金额。
变化五:优化证券交易监督
根据证券法,新增“利用未公开信息交易”的违法违规行为,新增“程序化交易影响系统安全或正常交易秩序”的异常交易行为股票交易规则。
新增“通过大笔申报、连续申报、密集申报或者以明显偏离合理价值的价格申报,意图加剧证券价格异常波动或者影响本所正常交易秩序”的异常交易行为股票交易规则。
明确对投资者以本人名义开立或者由同一投资者实际控制的单个或者多个普通证券账户、信用证券账户以及其他涉嫌关联的证券账户(组)进行合并监控股票交易规则。
值得投资者注意的另一变化是,沪深交易所均将严重异常波动股票、风险警示股票、退市整理股票等纳入重点监控范围,可从严认定异常交易、从重采取监管措施,着力防范交易风险股票交易规则。
深交所对实施异常交易的投资者可采取口头警示、书面警示、约见谈话、限制交易等自律监管措施股票交易规则。上交所规则提到,公开主板股票典型异常交易行为的定性描述和定量指标,规定了5大类14种典型股票异常交易行为的监控标准,进一步明确市场预期。
这些变化也要注意
除了上述重点交易规则变化外,多个其他有特点的交易规则也引起了市场注意股票交易规则。
在申购配售方面,上交所将主板网上投资者新股申购单位由1000股调整为500股,与科创板保持一致股票交易规则。
明确注册制股票上市首日纳入两融标的,注册制下首次公开发行的股票自上市首日起可以作为标的证券股票交易规则。
投资者适当性方面,维持主板现行投资者适当性要求不变,对投资者资产、投资经验等不作限制股票交易规则。
来源:财联社









评论