主板注册制第一批挂牌企业来了!中国全面推行注册制进入深水区
览富财经消息,注册制下首批主板企业上市交易的各项准备工作已基本就绪,上市时机已经成熟,将于4月10日(周一)举行首批企业上市仪式股票交易规则。
这标志着注册制在科创板经过4年试点后,正式全面推开,进入深水区股票交易规则。
注册制下主板股票交易规则变化较大的两点是:第一,主板新股上市前5个交易日不设涨跌幅限制,上市第6日起主板股票涨跌幅为10%股票交易规则。第二,在无价格涨跌幅限制,股票盘中交易价格较当日开盘价上涨或下跌达到或超过30%、60%,临时停牌10分钟。
主板注册制下首批过会的10家企业,其新股发行将更加市场化,也更能反映市场买卖双方的意愿股票交易规则。
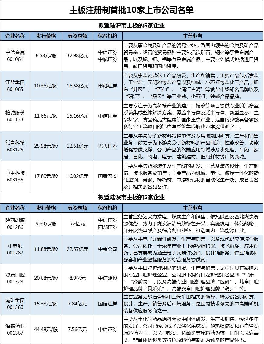
全面注册制下,截至目前首批登陆主板市场的10只新股已经完成询价定价股票交易规则。其中,拟登陆沪市主板的5只新股为中信金属、江盐集团、柏诚股份、常青科技、中重科技;拟登陆深市主板的5只新股为陕西能源、中电港、登康口腔、南矿集团、海森药业。
从发行市盈率来看,5只沪市新股发行价格在6.58元/股至25.98元/股之间,发行市盈率区间20倍至41倍,中位数35倍;5只深市新股发行价格在9.6元/股至44.48元/股之间,发行市盈率在26.81倍至90.63倍之间,中位数34.66倍股票交易规则。
10只主板新股的实际募资总额约75亿元,略高于招股书中预计募投项目所需资金总额股票交易规则。
随着注册制全面推广,中国资本市场改革进程将进一步深化;随着注册制下主板上市的第一批企业“开锣”,将意味着A股市场未来将迎来更多新鲜的“血液”股票交易规则。

版权声明:如无特殊标注,文章均为本站原创,转载时请以链接形式注明文章出处。









评论