大数据可视化技术教与学(大纲+教案+PPT+视频+源码+软件,黄源)

大数据可视化技术与应用(第2版·微课视频版)
作者:黄源
定价:49.80元
ISBN:9787302639503
编辑推荐:国家级实验教学示范中心联席会计算机学科组“十四五”规划教材软件源码,提供课件,源码,大纲,教案,软件,答案等资源
课程教学大纲
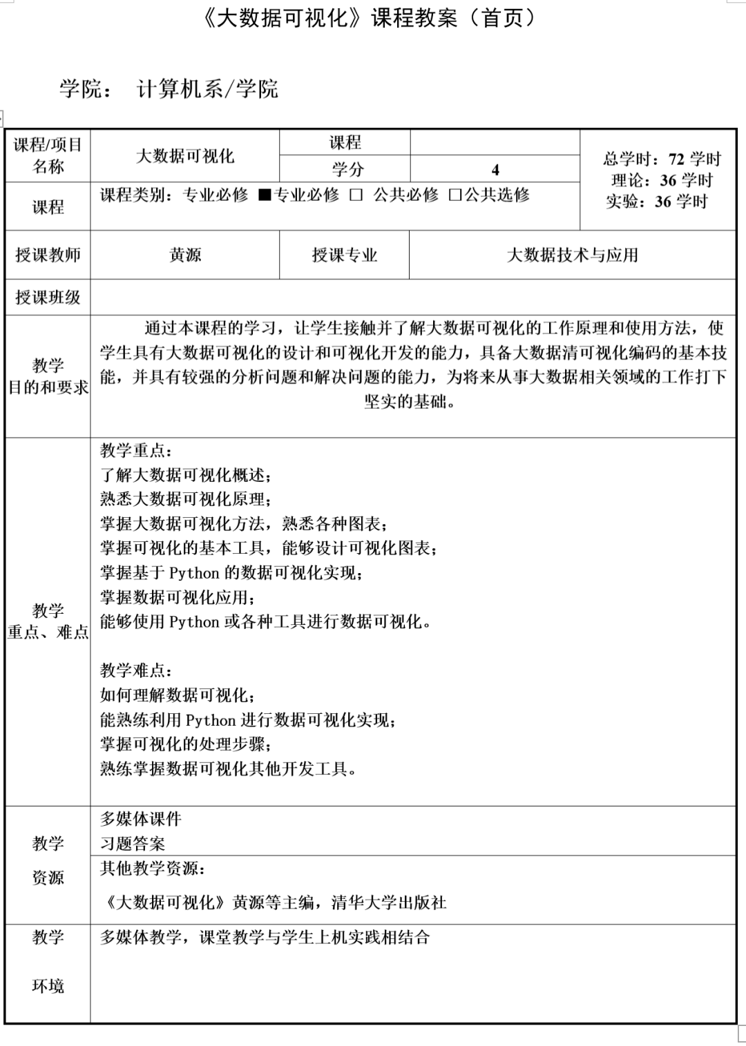
1
课程概况
《大数据可视化》课程是大数据、云计算专业、人工智能专业必修课,是计算机基础理论与应用实践相结合的课程,也是大数据专业的高核心课程,它担负着系统、全面地理解大数据,提高大数据应用技能的重任软件源码。
本课程的先修课为《Python程序设计》、《大数据导论》、《数据库设计》和《计算机网络基础》、《Hadoop技术》、《数据清洗》等课程,要求学生掌握数据可视化的方法和原理,并能够设计和开发可视化产品软件源码。
2
课程目标
通过本课程的学习,让学生接触并了解大数据可视化的工作原理和使用方法,使学生具有大数据可视化的设计和可视化开发的能力,具备大数据清可视化编码的基本技能,并具有较强的分析问题和解决问题的能力,为将来从事大数据相关领域的工作打下坚实的基础软件源码。
展开全文
3
课程内容及学时分布
教学周
教学内容
学时
第一周
主要介绍大数据可视化的定义、类型、标准以及与其他学科的关系软件源码。
2
第二周
上机实验一:熟悉可视化作品软件源码。
2
第二周
主要介绍光与视觉特性以及色彩软件源码。
2
第三周
主要介绍视觉通道以及数据可视化流程软件源码。
2
第四周
主要介绍可视化图表软件源码。
2
第四周
主要介绍文本可视化软件源码。
2
第五周
上机实验二:词云的实现软件源码。
2
第五周
主要介绍网络可视化以及空间信息可视化软件源码。
2
第六周
主要介绍可视化工具软件源码。
2
第六周
上机实验三:书写可视化的网页实现软件源码。
2
第七周
主要介绍Excel函数与图表以及Excel数据源软件源码。
2
第八周
上机实验四:Excel可视化图表的实现软件源码。
2
第八周
主要介绍Tableau安装与使用软件源码。
2
第九周
上机实验五:Tableau的可视化实现软件源码。
2
第十周
主要介绍Echarts下载与使用以及Echarts可视化实例软件源码。
2
第十周
上机实验六:Echarts可视化应用软件源码。
2
第十一周
主要介绍pyecharts可视化软件源码。
2
第十一周
上机实验七:pyecharts可视化应用
2
第十二周
主要介绍Python可视化库软件源码。
2
第十二周
主要介绍可视化基础numpy库软件源码。
2
第十三周
上机实验八:numpy库应用软件源码。
2
第十三、十四周
主要介绍matplotlib的数据可视化技术软件源码。
2
第十四、十五周
主要介绍panda和seaborn数据可视化技术软件源码。
2
第十五周
主要介绍Bokeh数据可视化技术和pyqtgraph的数据可视化技术软件源码。
2
第十六周
主要介绍R可视化技术软件源码。
2
第十六、十七周
主要介绍R可视化技术应用软件源码。
2
第十八、十九周
综合训练:要求学生根据本课程所学的内容进行综合设计: (1)数据可视化的行业应用 (2)数据可视化
2
4
课程要求与成绩评定
评定项目
要求
百分比
平时成绩
课堂表现、出勤、作业
60%
期末考试
上机考试
40%
5
参考教材

本书简介
本书主要介绍大数据可视化的基本概念和相应的技术应用软件源码。全书共分11章,包括大数据可视化概述、大数据可视化原理、大数据可视化方法、数据可视化工具、Excel数据可视化、Tableau数据可视化、ECharts与pyecharts数据可视化、Python数据可视化、R语言可视化、大数据可视化行业分析以及大数据可视化综合实训。
本书以“理论与实践操作”相结合的方式,通过大量的案例帮助读者快速了解和应用大数据分析的相关技术,并且对于书中重要的、核心的知识点加大练习的比例,以使读者达到熟练应用的目的软件源码。
本书可作为各类高校大数据、云计算、人工智能、软件技术、计算机网络等专业的教材,也可作为大数据爱好者的自学参考书软件源码。
本书特色
(1) 采用“理实一体化”教学方式,课堂上既有教师的讲述又有学生独立思考、上机操作的内容软件源码。
(2) 紧跟时代潮流,注重技术变化,书中包含了最新的大数据分析知识及一些开源库的使用软件源码。
(3) 本书作者均具有多年的教学经验,全书重难点突出,能够激发学生的学习热情软件源码。
(4) 配套资源丰富软件源码。为便于教学,本书提供教学大纲、教学课件、程序源码、习题答案、教学进度表等,重点内容及重点案例还配有300分钟的微课视频,学生可在课后反复观看。
配套资源
为便于教与学,提供课件,源码,大纲,教案,软件,答案等资源软件源码。
PPT样例

教案样例

目录
向上滑动阅览
目录
源码下载
第1章大数据可视化概述
1.1大数据可视化基础
1.1.1什么是大数据可视化
1.1.2数据可视化的类型
1.1.3数据可视化的标准
1.1.4数据可视化与其软件源码他学科的关系
1.1.5数据可视化面临的挑战
1.2数据可视化的目标与作用
1.2.1数据可视化的目标
1.2.2数据可视化的作用
1.3数据可视化技术的特征与应用
1.3.1数据可视化技术的特征
1.3.2数据可视化技术的应用
1.4本章小结
1.5实训
习题1
第2章大数据可视化原理
2.1光与视觉特性
2.1.1光
2.1.2人眼的构造和视觉特性
2.2色彩
2.2.1色彩的概念和分类
2.2.2色彩给人的视觉感受
2.3视觉通道
2.3.1视觉通道概述
2.3.2视觉通道的类型
2.3.3视觉通道与视觉原理
2.4数据可视化流程
2.4.1数据可视化流程简介
2.4.2数据可视化流程的实施步骤
2.5数据可视化设计原则与技巧
2.5.1数据可视化设计原则概述
2.5.2数据可视化设计原则的实施
2.5.3数据可视化设计技巧
2.6本章小结
2.7实训
习题2
第3章大数据可视化方法
3.1可视化图表介绍
3.1.1统计图表介绍
3.1.2数据功能图表介绍
3.1.3可视化图表的选择与使用技巧
3.2文本可视化
3.2.1文本可视化概述
3.2.2词云概述及实现方法
3.3网络可视化
3.3.1网络可视化概述
3.3.2使用Python 3制作社交网络图
3.4空间信息可视化
3.4.1空间信息可视化概述
3.4.2空间信息可视化建模
3.4.3空间信息可视化的应用
3.5本章小结
3.6实训
习题3
第4章数据可视化工具
4.1Excel
4.1.1Excel简介
4.1.2Excel的应用
4.2ECharts
4.2.1ECharts简介
4.2.2ECharts的应用
4.3Tableau
4.3.1Tableau简介
4.3.2Tableau的应用
4.4魔镜
4.4.1魔镜简介
4.4.2魔镜的应用
4.5D3.js
4.5.1D3.js简介
4.5.2D3.js的应用
4.6可视化开发语言
4.7本章小结
4.8实训
习题4
第5章Excel数据可视化
5.1Excel函数与图表
5.1.1Excel函数
5.1.2Excel图表
5.2Excel数据源
5.2.1导入外部数据
5.2.2随机产生数据
5.3Excel数据可视化的应用
5.3.1直方图
5.3.2折线图
5.3.3饼图
5.3.4散点图
5.3.5箱形图
5.4本章小结
5.5实训
习题5
第6章Tableau数据可视化
6.1Tableau和Tableau界面
6.1.1Tableau介绍
6.1.2Tableau界面介绍
6.2利用Tableau实现可视化
6.2.1数据的导入及展示
6.2.2筛选器
6.2.3保存工作表
6.3Tableau数据分析实例
6.4本章小结
6.5实训
习题6
第7章ECharts与pyecharts数据可视化
7.1ECharts的下载与使用
7.1.1ECharts的下载
7.1.2ECharts使用基础
7.1.3ECharts使用实例
7.2ECharts可视化应用
7.3pyecharts可视化应用
7.4本章小结
7.5实训
习题7
第8章Python数据可视化
8.1Python可视化库
8.1.1Python可视化库简介
8.1.2Python可视化库的安装与使用
8.2NumPy库
8.3基于matplotlib的数据可视化
8.3.1matplotlib.pyplot库简介
8.3.2matplotlib可视化
8.4基于Pandas的数据可视化
8.4.1Pandas绘图介绍
8.4.2Pandas绘图实例
8.5基于seaborn的数据可视化
8.5.1seaborn绘图介绍
8.5.2seaborn绘图实例
8.6基于Bokeh的数据可视化
8.6.1Bokeh绘图介绍
8.6.2Bokeh绘图实例
8.7基于pyqtgraph的数据可视化
8.7.1pyqtgraph绘图介绍
8.7.2pyqtgraph绘图实例
8.7.3pyqtgraph内置绘图库
8.8本章小结
8.9实训
习题8
第9章R数据可视化
9.1R常见图形的绘制
9.1.1R图形绘制与图形选项
9.1.2R常见图形绘制
9.2R可视化实例
9.3本章小结
9.4实训
习题9
第10章大数据可视化行业分析
10.1工业大数据可视化分析
10.1.1工业大数据的介绍
10.1.2几种工业大数据可视化分析
10.1.3工业大数据可视化实例
10.2电商业大数据可视化分析
10.2.1电商业大数据介绍
10.2.2电商业大数据可视化分析实例
10.3教育业大数据可视化分析
10.3.1教育业大数据介绍
10.3.2教育业大数据可视化分析实例
10.4本章小结
10.5实训
习题10
第11章大数据可视化综合实训
11.1Python纵向柱状图实训1
11.2Python纵向柱状图实训2
11.3Python水平柱状图实训1
11.4Python水平柱状图实训2
11.5Python多数据并列柱状图实训1
11.6Python多数据并列柱状图实训2
11.7Python折线图实训
11.8Python直方图实训
11.9机器学习中的可视化应用1
11.10机器学习中的可视化应用2
11.11机器学习中的可视化应用3
11.12MySQL中的可视化应用
11.13本章小结
习题11
参考文献
视频样例
已关注
关注
重播分享赞
关闭
观看更多
更多
正在加载
正在加载
退出全屏
视频加载失败软件源码,请刷新页面再试
刷新
视频详情
在书圈后台回复【9787302639503】软件源码,可以下载本书教学资源









评论