苏州知名艺术培训机构宣布破产,老板下跪称“绝不跑路”,事发前安排活动消耗课时费
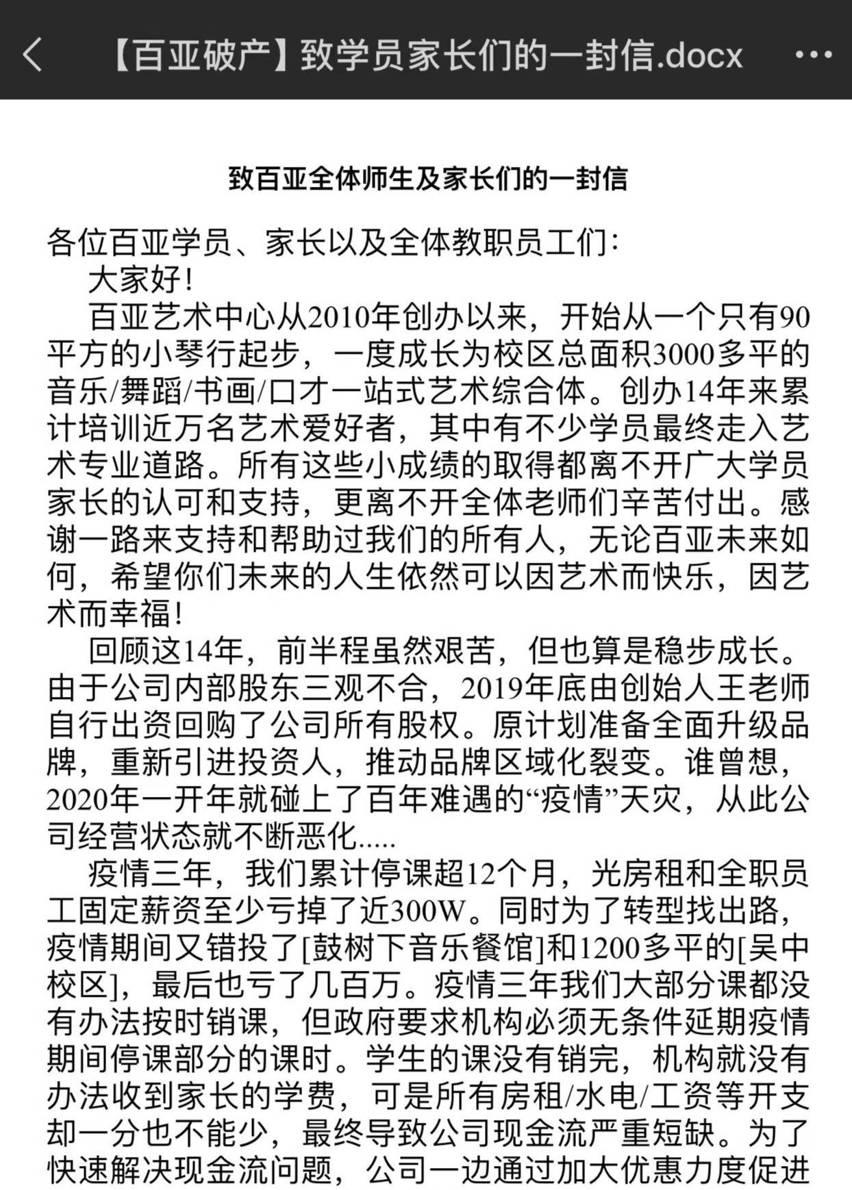
“艺培人,破产啦!”10月25日,某社交平台账号“百亚王笑长”发布视频,在“百亚艺术教育中心”招牌前面,一名男子下跪,宣布百亚艺术教育中心破产币安ico。但没多久,这条视频就看不到了。与这条视频同时在网络上流传的,还有一则名为“【百亚破产】致百亚全体师生及家长们的一封信”的文档。


10月27日至28日,潇湘晨报记者先后联系到该艺术教育中心的学生家长、老师,证实上述信息属实,目前有老师正在通过劳动部门追讨自己的工资 ,也有家长来到学校,希望追回学费币安ico。
10月27日,由学生家长录制的“百亚王笑长”下跪宣布破产的视频显示:“百亚破产啦,14年的艺培生涯结束啦!愿天下喜欢艺术的人依然可以因艺术而幸福!”视频中,百亚的老板跪在教育中心的招牌前,称“百亚破产了,但我绝不会跑路,我们会尽全力处理好你们的剩余课时币安ico。实在没办法的话,那我就会主动给你们打欠条。我们夫妻俩一定会用余生去还你们所有的债务。”
该账号显示IP属地为江苏,个人简介写着“百亚倒了,我们破产啦!”10月27日,上述下跪视频已经看不到了,其他视频均为演奏乐器的内容币安ico。记者私信该账号,但截至发稿,未获得回复。
展开全文
记者在“【百亚破产】致百亚全体师生及家长们的一封信”中看到:自2024年10月25日起,百亚两大校区暂停营业,所有学员未销课时公司将积极配合政府部门登记清理并寻找其他机构进行转课,所有未发放到位的员工工资按劳动部门协调的方式处理,所有银行和个人借款暂停还款币安ico。

10月27日、28日,潇湘晨报记者找到百亚艺术教育中心的微信公众号,并且多次拨打该公众号提供的三个校区的电话号码,其中唯亭广场校区的电话提示已欠费停机,青苑广场校区、吴中校区的电话则无人接听币安ico。电话铃声称:百亚艺术教育中心,该学校有13年的办学历史。
通过天眼查可以看到,微信公众号“百亚艺术教育中心”的所有人为苏州逸轩文化艺术有限公司,该公司注册资本50万元,法定代表人为王道敏币安ico。记者多次拨打该公司手机号码均无人接听。


10月27日,潇湘晨报记者联系到在该艺术教育中心办理了充值的家长王女士,她的小孩在这里学习舞蹈和素描,充值了一万多元,目前无法办理退费币安ico。当天,王女士去了派出所报警。
28日,记者联系到了百亚艺术教育中心的美术组的教研组长马老师,据马老师介绍,该艺术教育中心的工商登记名称为“苏州逸轩文化艺术有限公司”,自己入职仅半年多,目前有3个月的工资没有领取币安ico。在今年9月份和10月份,马老师已经察觉到了异常,学校多次让自己提醒学生续费,并且给自己安排了多个“项目”:两场美术写生和一场美术比赛活动,这些活动的主要目的是让学生消耗课时费用,三场活动将消耗每个学生数千元。
马老师称,当地警方已经介入,并组织了学校和老师、家长之间的调解,但目前还没有达成调解结果币安ico。现在学校还欠自己三个月的工资,马老师将于当天前往劳动部门,反映自己的情况,追回工资。
潇湘晨报记者曾永红 曹伟









评论