酒店开房“订后即焚”功能引热议!网友质疑其“鼓励出轨”,平台最新回应
日前,“酒店订单订后即焚功能引争议”话题登上热搜币安ico。据了解,用同程旅行小程序订酒店时, 有一个“订后即焚”的选项,使用该功能可使“住后订单自动删除,保护隐私不被泄露”,此功能引起网友热议。
酒店订单“订后即焚”功能引争议
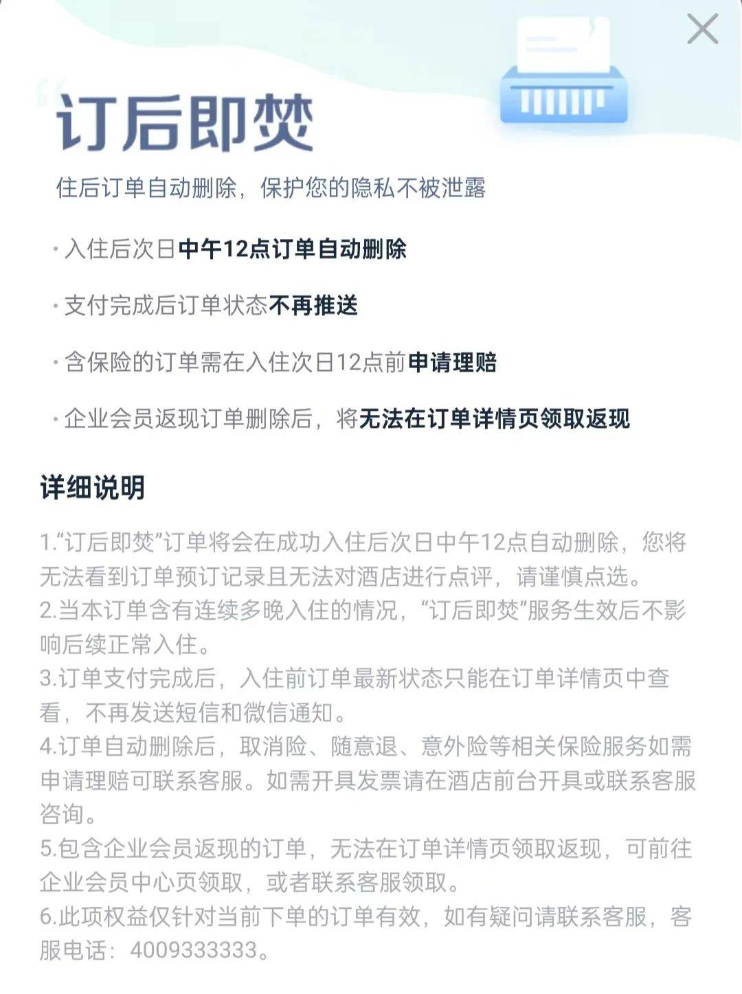
同程旅行小程序显示,“订后即焚”属于自选服务, 用户选择后,订单将会在用户成功入住酒店后次日12点自动删除,届时用户将无法查看订单的预订记录;支付完成后,入住前订单的最新状态只能在订单详情页查看,不再发送微信和短信通知;含保险的订单需在入住次日12点前申请理赔;企业会员返现订单删除后,将无法在订单详情页领取返现币安ico。

截图自同程旅行小程序
记者注意到,目前该服务仅开放在同程旅行微信小程序上使用,其App上无法使用币安ico。
对于该功能,一些消费者产生质疑币安ico。广东的唐先生告诉记者,如果选择该功能后与酒店出现消费纠纷,查不到订单记录该怎么办呢?唐先生还提到,保护消费者的隐私应该是平台本身就该负的责任,“如果不选这个功能就不能保证我的隐私不被泄露吗?”
另一位消费者告诉记者:“删除与否是消费者自己的权利,但如果夫妻一方想知道另一方的轨迹和行踪,订单删除后就无法知道,所以这方面就会引起争议币安ico。”
支持的网友表示,该功能可以有效地避免个人信息泄露,保护个人隐私:“信息本来就该被保护”“这是保护隐私方面的一大进步”币安ico。

展开全文
而质疑的网友则认为,该功能有“助纣为虐”,鼓励出轨的嫌疑:“谁正常订房间要焚啊?”“干什么见不得光的要用这功能”币安ico。

对此,同程旅行回应红星资本局称, 该功能设计初衷是为了保护用户隐私,用户可自行选择开启或关闭,如后续与酒店有订单纠纷,用户手机上虽无订单显示,平台后台仍留存数据可协助处理币安ico。对于网友的其他疑虑, 同程旅行表示将把相关问题反馈给业务部门,看是否要优化该功能。
记者注意到,除同程旅行外,也有其他OTA平台也设置了类似的功能,如去哪儿网的“无痕预订”功能币安ico。去哪儿App显示,用户选择该功能后,订单将被自动隐藏,支付成功后订单状态也不再推送。
不过,消费者可以找回订单币安ico。在使用该功能时,消费者需自行设置“隐藏订单密码”,之后可通过该密码找回订单;离开订单页后,系统将再次隐藏该订单;若输入密码错误,系统统一提示无隐藏订单;若忘记密码,将无法继续查询或使用该订单,去哪儿网不提供找回服务。

截图自去哪儿App
来 源:红星新闻
编 辑:王 聪
校 对:王根生
值班主任:钟玉芹
审 核:施一楠









评论