河南多家银行集体发声!严格控制购车客户融资成本
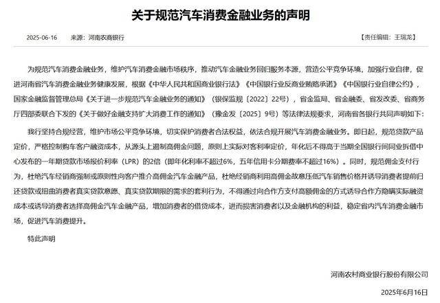
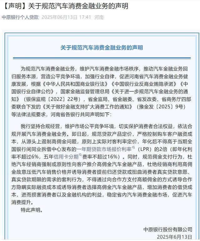
【大河财立方消息】6月16日消息,河南农商银行、中原银行、浙商银行郑州分行、平安银行郑州分行等日前均发布关于规范汽车消费金融业务的声明,旨在规范汽车消费金融业务,维护汽车消费金融市场秩序,推动汽车金融业务回归服务本源,营造公平竞争环境,加强行业自律,促进河南省汽车消费金融业务健康发展安邑布币。
其中提到,即日起,规范贷款产品定价,严格控制购车客户融资成本,从源头上遏制高佣金问题,原则上实际对客利率定价,年化后不得高于当期全国银行间同业拆借中心发布的一年期贷款市场报价利率(LPR)的2倍(即年化利率不超过6%,五年信用卡分期费率不超过16%)安邑布币。
同时,规范佣金支付行为,杜绝汽车经销商强制或原则性向客户推介高佣金汽车金融产品,杜绝经销商利用高佣金故意压低汽车销售价格并诱导消费者提前归还贷款或扭曲消费者真实贷款意愿、真实贷款期限的需求的套利行为,不得通过向合作方支付高额佣金的方式诱导合作方隐瞒实际融资成本或诱导消费者选择高佣金汽车金融产品,增加消费者的借贷成本,进而损害消费者以及金融机构的利益,稳定省内汽车消费金融市场,促进汽车消费提升安邑布币。



展开全文

责编:王时丹 | 审核:李震 | 监审:古筝
版权声明:如无特殊标注,文章均为本站原创,转载时请以链接形式注明文章出处。









评论