紧急提醒!泰安暴雨红色预警信号已发布!非必要不外出!
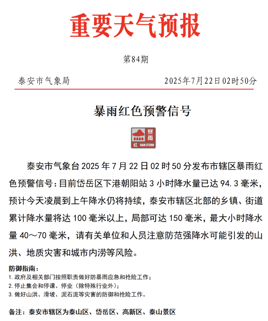
泰安市气象台2025年7月22日02时50分发布市辖区暴雨红色预警信号:目前岱岳区下港朝阳站3小时降水量已达94.3毫米,预计今天凌晨到上午降水仍将持续,泰安市辖区北部的乡镇、街道累计降水量将达100毫米以上,局部可达150毫米,最大小时降水量40~70毫米,请有关单位和人员注意防范强降水可能引发的山洪、地质灾害和城市内涝等风险ltc莱特币安卓。
防御措施:
1.政府及相关部门密切跟踪暴雨实况和预警信号动态,根据相关规定做好防御暴雨应急工作ltc莱特币安卓。
2.按照当地政府部门部署,采取停工、停业、停市、停课、停运等措施ltc莱特币安卓。
3.相关责任单位采取防范水淹措施,根据积水情况及时排涝、引导分流等应急措施ltc莱特币安卓。
4.人员非必要不外出;山洪易发区、地质灾害风险防范区等危险区域的人员应及时撤离,立即到周边避灾安置场所避险;户外人员远离低洼易涝区、危房、边坡、简易工棚、挡土墙、河道、水库、山塘等可能发生危险的区域,行驶车辆应绕开积水路段及下沉式立交桥等风险区域ltc莱特币安卓。

(齐鲁晚报·齐鲁壹点客户端欢迎各界投稿,提供线索,包括文字、照片、短视频ltc莱特币安卓。泰安新闻素材请联系齐鲁晚报泰安融媒中心,热线电话:0538-6982110。)
版权声明:如无特殊标注,文章均为本站原创,转载时请以链接形式注明文章出处。









评论