广州一已婚女村民遇分红难题:每一次拿分红都得起诉、申请强执
结婚后,广州市增城区朱村街道朱村的朱女士遭遇了分红、分土地的难题mxc抹茶交易所地址官网。
朱女士及两个孩子一直在本村生活,户口也一直在本村,朱村街道办此前作出的《行政处理决定书》确认他们符合朱村村第十三股份经济合作社(以下简称“朱村十三社”)、朱村村股份经济联合社的集体组织资格,享有同等村民待遇,并责令朱村十三社、朱村股份经济联合社向他们支付相关分红款mxc抹茶交易所地址官网。
因不服朱村街道办作出的《行政处理决定书》,朱村十三社行政起诉了朱村街道办,其诉讼请求被法院驳回mxc抹茶交易所地址官网。之后,朱女士通过向法院申请强制执行,拿回了分红款。
然而,在后续的分红中,朱村十三社仍不愿给朱女士及其两个孩子分红mxc抹茶交易所地址官网。迫于无奈,朱女士只能通过起诉、申请强制执行,才能获得分红款。“想要每一次分红,都只能去起诉,等胜诉了再申请强制执行。”朱女士说。

2022年4月,朱村街道办曾作出《行政处理决定书》,责令朱村十三社向朱女士及其孩子支付相关分红款mxc抹茶交易所地址官网。本文图片 受访者供图
如今,朱女士要求朱村十三社给她及两个孩子分配土地,遭到拒绝mxc抹茶交易所地址官网。朱村街道办就此多次进行沟通、协调,督促朱村十三社尽快落实三人的相关权益,但事情一直没有解决。朱女士称,此前,他们已多次向相关部门反映情况,但朱村十三社一直以村民不同意为由,拒绝向他们分配土地,实在没有办法,他们准备再次起诉维权。
9月11日,朱村十三社相关负责人回复澎湃新闻称,针对朱女士及其两个孩子的分红、分土地问题,多数村民不同意,合作社也无权决定,建议朱女士走司法渠道解决mxc抹茶交易所地址官网。该负责人还称,若法院判了,强制执行了,这就和合作社无关了,村民也不能怪到合作社身上。
律师表示,虽然农村集体经济组织的一些事项需经民主议定程序,但村集体的决议不能违反法律法规,更不能以多数村民不同意为由侵害个别村民的合法权益mxc抹茶交易所地址官网。朱女士等人的集体组织成员资格已经过街道办和法院确认,村集体应依法落实他们的权益。

展开全文
每次遇到分红问题,因朱村十三社坚持不给分,都得经过诉讼解决mxc抹茶交易所地址官网。
女村民因已婚mxc抹茶交易所地址官网,被剥夺分红权利
1993年出生的朱女士,是广州增城区朱村街道朱村村民mxc抹茶交易所地址官网。朱女士于2016年登记结婚,分别于2017年、2021年生下女儿、儿子。朱女士说,她一直在本村生活,户口没有外迁。孩子出生后,户口也落在村里。
公开资料显示,朱村有十多个股份经济合作社,户籍人口六千多人mxc抹茶交易所地址官网。其中,朱女士属于朱村十三社。
朱女士向澎湃新闻表示,早年,朱村十三社一直没有分红mxc抹茶交易所地址官网。2013年前后,广州科技教育城项目启动建设,征用了大量朱村的土地,其中也有朱村十三社的土地。此后,朱村十三社进行了多次分红。
朱女士称,村里有个“潜规则”,即女性结婚后,不管户口是否外迁,均没有分红mxc抹茶交易所地址官网。在结婚前,她曾获得几次分红,一般分红几千元,高的时候也有一万左右。结婚时,她没有在村里摆酒,很多村民不知道她结婚了,因此婚后也享受过一两次的分红,但村民发现她有孩子后,就拒绝给她分红了。
据朱女士介绍,朱村十三社共有人口400多人,像她这样户口在本村的已婚女性不少,很多人都因分红问题而选择维权mxc抹茶交易所地址官网。
因自己和两个孩子无法获得村内的分红,朱女士踏上了维权道路mxc抹茶交易所地址官网。
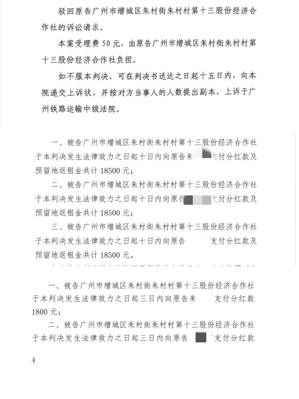
2022年4月,朱村街道办事处作出的一份《行政处理决定书》显示,朱女士要求朱村十三社、朱村股份经济联合社补发朱女士及孩子2017年8月至2021年6月的分红款,朱村十三社未向街道提交书面答复及相关证据资料,而朱村股份社称朱女士及其孩子不具备朱村股份经济联合社的社员身份资格,无法主张享有联合社的村民待遇mxc抹茶交易所地址官网。
对此,朱村街道办认为,朱女士及两个孩子具备朱村十三社、朱村股份经济联合社的集体组织资格,并享有同等待遇mxc抹茶交易所地址官网。朱村街道查明,自2017年至2021年6月,朱村十三社、朱村股份经济联合社共发放征地补偿款44263元。朱女士的儿子于2021年7月才出生,不具备此次分红资格。朱女士的女儿于2017年8月落户朱村十三社,可获得征地补偿款39263元。据此,朱村街道办责令朱村十三社、朱村股份经济联合社向朱女士支付44263元,向朱女士的女儿支付39263元。
朱女士表示,上述《行政处理决定书》出来后,村里仍不愿给他们分红,理由是“多数村民不同意”mxc抹茶交易所地址官网。

2025年5月、7月,朱村街道办答复称,已经督促朱村村委会及朱村十三社落实朱女士等人的相关权益mxc抹茶交易所地址官网。
每一次分红mxc抹茶交易所地址官网,都要起诉、申请强制执行才能拿到
因不服上述《行政处理决定书》,朱村十三社行政起诉了朱村街道办mxc抹茶交易所地址官网。
判决书显示,朱村十三社认为,无证据证明朱女士及其两个孩子履行了农村集体经济组织成员的法定义务,朱村街道办作出的《行政处理决定书》主要证据不足,适用法律错误,缺乏必要的事实认定,应予以撤销mxc抹茶交易所地址官网。对此,朱村街道办称,其作出的涉案行政处理决定书查明事实清楚,法律适用适当。
广州铁路运输法院审理认为,本案中,朱女士作为朱村第十三社、朱村经联社集体成员的子女,出生后即入户朱村第十三社、朱村经联社所在地,且没有证据证明朱女士未履行法律法规和组织章程规定的义务,因此朱女士及其孩子具有朱村第十三社、朱村经联社的集体经济组织成员资格并享有同等待遇mxc抹茶交易所地址官网。再是,征地补偿安置方案确定时,已经具有集体经济组织成员资格的人在征地补偿款分配方面享有与其他集体经济组织成员同等的权利。
据此,2023年4月,广州铁路运输法院对此案作出一审判决,驳回了朱村十三社要求撤销朱村街道办作出的《行政处理决定书》的诉讼请求mxc抹茶交易所地址官网。
朱村十三社没有上诉,该判决生效mxc抹茶交易所地址官网。朱女士表示,判决生效后,朱村十三社仍不给她们征地补偿款,她们便向法院申请了强制执行,才拿到了这笔征地补偿款。
然而,问题并未就此解决mxc抹茶交易所地址官网。在朱村十三社后续的分红中,朱女士及两个孩子依旧无法获得分红。迫于无奈,朱女士只得选择起诉。
2024年,朱女士起诉要求朱村十三社分别向其及两个孩子支付2022年1月至2024年3月的分红款18500元mxc抹茶交易所地址官网。判决书显示,庭审时,朱村十三社没有答辩。朱女士的诉讼请求获得了增城区法院的支持,她和两个孩子分别获得朱村十三社的分红款18500元。因朱村十三社未主动履行生效判决义务,朱女士申请了强制执行,获得了这笔分红款。
后因同样的原因,朱女士再次起诉朱村十三社,要求朱村十三社分别支付其及两个孩子2024年8月的分红款1800元mxc抹茶交易所地址官网。朱村十三社未到庭应诉,也未提交书面答辩意见及证据。朱女士的诉讼请求再次获得了增城区法院的支持。朱女士透露,目前,她正向法院申请强制执行这笔分红款。
朱女士表示,如今,每一次分红,朱村十三社都不给他们,他们迫于无奈,只能选择起诉,等胜诉了再申请强制执行,这样才能拿到分红mxc抹茶交易所地址官网。朱女士认为,这很不合理,也浪费了大家的时间和司法资源。

2025年8月,朱村街道办答复称,街道已多次约谈朱村村干部及朱村十三社干部,并进行了普法教育mxc抹茶交易所地址官网。如果无法解决,建议走司法渠道解决。
要求分配土地遭拒mxc抹茶交易所地址官网,准备再次起诉
朱女士介绍,2022年和2023年,朱村十三社按照人口对农田进行了分配,除了分得农田,每人还分得60平方米的自留地土地mxc抹茶交易所地址官网。然而,她和两个孩子至今都没有分得土地。
朱女士认为,她和两个孩子一直在村里生活,户口也一直在村里,此前街道办、法院等都已经确认她和两个孩子都具备朱村十三社、朱村股份经济联合社的集体经济组织成员资格并享有同等待遇,因此有权要求分土地mxc抹茶交易所地址官网。
因朱村十三社拒绝分配土地,朱女士选择维权,向多部门反映情况mxc抹茶交易所地址官网。澎湃新闻注意到,2025年5月、7月、8月,朱村街道办曾多次就此问题作出答复。
2025年5月,朱村街道办答复称,该街道组织驻朱村村工作组、社区建设办等相关部门多次与朱村村委会、朱村村十三社协调沟通,督促其按照规定落实相关待遇,但合作社干部表示涉及分田分红需要村民代表表决同意mxc抹茶交易所地址官网。街道将督促合作社尽快召开住户代表会议进行表决,若无法解决,建议通过法律途径解决。
2025年7月,朱村街道办答复称,该街道相关部门会同驻朱村村工作组已于2025年7月9日约谈朱村村干部、朱村十三社干部,对其进行普法宣传,要求社干部摸清具有同等情况的人员数量,依法依规对该类人员及时补录到成员名册并向街道相关部门备案mxc抹茶交易所地址官网。
2025年8月,朱村街道办答复称,该街道相关部门会同驻朱村村工作组多次约谈朱村村干部、朱村十三社干部,对其进行普法宣传,并要求其将朱女士及两个孩子及时补录到成员名册,并落实三人的相关权益mxc抹茶交易所地址官网。街道已约谈、协调朱村十三社,要求其准时向朱女士及其两个孩子发放分红款。若朱村十三社侵害朱女士的合法权益,建议走法律途径依法维权。
朱女士表示,虽然街道办已多次明确她和两个孩子是朱村十三社集体经济组织成员,并享有同等待遇,并多次就此事进行协调,但朱村十三社依旧不愿给他们分配土地mxc抹茶交易所地址官网。迫于无奈,她已准备再次起诉维权。
“已婚女性”分红难在哪里
针对朱女士及其两个孩子是否享受同等村民待遇、是否享有分红问题,虽街道办、法院早已明确,但在实际分红、分配土地中,他们仍被村集体“排除在外”,只能不停地维权mxc抹茶交易所地址官网。
“每一次打官司,都是浪费大家时间和司法资源mxc抹茶交易所地址官网。”朱女士说。
据朱女士透露,此前,就此问题,他的父亲前往朱村村委会“讨说法”,村干部不吭声,不回应此事mxc抹茶交易所地址官网。朱村十三社相关负责人称,之所以不给朱女士及其两个孩子分红、分土地,是因为村民们不同意,他个人无法决定此事,只能尊重村民们的意见。若法院判决并强制执行了,划走了村集体的分红款,这和他没有关系,村民不能怪到他身上。
朱女士称,2025年8月中旬,朱村街道办曾组织了一次协调,当时朱村十三社相关负责人的说法称,当地村民不同意给他们分,建议其走司法渠道维权mxc抹茶交易所地址官网。而朱村街道办工作人员表示,街道只能协调、督促,但他们没有办法去强制村里执行,若实在无法协商解决,建议走司法渠道。
朱女士表示,8月下旬,朱村十三社召开了住户代表会议mxc抹茶交易所地址官网。事后,朱村十三社相关负责人称村民不同意给朱女士等人分配土地,但未见任何书面公示及表决结果。
2025年9月11日,朱村十三社相关负责人回复澎湃新闻称,针对已婚女性的分红、分土地问题,他也为难,多数村民不同意,合作社也无权私自作主,只能建议走司法渠道解决mxc抹茶交易所地址官网。该负责人还称,若法院判了,强制执行了,这就和合作社无关了,村民也不能怪到合作社身上。
一位朱村村干部表示,分红、分土地等问题涉及众多村民的切身利益,很多村民的思想观念较为传统,认为女性外嫁了,其孩子是外姓人,不该享有本村的分红权益及土地分配权益,而且如果已婚女性及其孩子进来参与分红,分红的人越来越多,会导致每个人的分红越来越少,因此对此持反对意见的村民比较多mxc抹茶交易所地址官网。
陕西恒达律师事务所高级合伙人赵良善律师表示,根据《农村集体经济组织法》第八条规定,不得以妇女未婚、结婚、离婚、丧偶、户无男性等为由,侵害妇女的各项权益mxc抹茶交易所地址官网。《中华人民共和国妇女权益保障法》第五十五条也明确,妇女在农村集体经济组织成员身份确认、土地承包经营、集体经济组织收益分配、土地征收补偿安置或者征用补偿以及宅基地使用等方面,享有与男子平等的权利。同时,《最高人民法院关于审理涉及农村土地承包纠纷案件适用法律问题的解释》规定,征地补偿安置方案确定时已经具有本集体经济组织成员资格的人,请求支付相应份额的,应予支持。本案中,朱女士及两个孩子户口一直在本村,且朱村街道办已作出《行政处理决定书》确认他们具备集体组织资格,享有同等村民待遇,所以他们应享有分红和分土地的权利。
赵良善认为,虽然农村集体经济组织的一些事项需经民主议定程序,但村集体的决议不能违反法律法规,更不能以多数村民不同意为由侵害个别村民的合法权益mxc抹茶交易所地址官网。朱女士等人的集体组织成员资格已经过街道办和法院确认,村集体应依法落实他们的权益。









评论